Warning:
JavaScript is turned OFF. None of the links on this page will work until it is reactivated.
If you need help turning JavaScript On, click here.
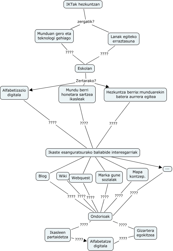
This Concept Map has information related to: Ander Ubeda, Gizartera egokitzea ???? Alfabetatze digitala, Ikaste esanguratsurako baliabide interesgarriak ???? Blog, Ondorioak ???? Gizartera egokitzea, Ikaste esanguratsurako baliabide interesgarriak ???? Webquest, Mundu berri honetara sartzea ikasleak ???? Ikaste esanguratsurako baliabide interesgarriak, Blog ???? Ondorioak, IKTak hezkuntzan zergatik? Lanak egiteko erraztasuna, Ikaste esanguratsurako baliabide interesgarriak ???? ..., Hezkuntza berria:munduarekin batera aurrera egitea ???? Ikaste esanguratsurako baliabide interesgarriak, Ikaste esanguratsurako baliabide interesgarriak ???? Marka gune sozialak