Warning:
JavaScript is turned OFF. None of the links on this page will work until it is reactivated.
If you need help turning JavaScript On, click here.
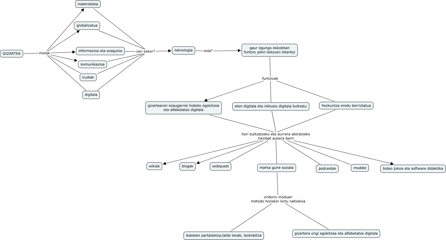
This Concept Map has information related to: borja zubizarreta, digitala zeri esker? teknologia, irudiak zeri esker? teknologia, hezkuntza eredu berriztatua hori bultzatzeko eta aurrera ateratzeko hainbat aukera berri wikiak, gaur egungo eskoletan funtzio jakin batzuen bitartez funtzioak eten digitala eta inklusio digitala bultzatu, GIZARTEA motak globalizatua, gizartearen ezaugarriei hobeto egokitzea eta alfabetatze digitala hori bultzatzeko eta aurrera ateratzeko hainbat aukera berri moddie, materialista zeri esker? teknologia, hezkuntza eredu berriztatua hori bultzatzeko eta aurrera ateratzeko hainbat aukera berri bideo jokoa eta software didaktika, GIZARTEA motak komunikazioa, eten digitala eta inklusio digitala bultzatu hori bultzatzeko eta aurrera ateratzeko hainbat aukera berri bideo jokoa eta software didaktika