Warning:
JavaScript is turned OFF. None of the links on this page will work until it is reactivated.
If you need help turning JavaScript On, click here.
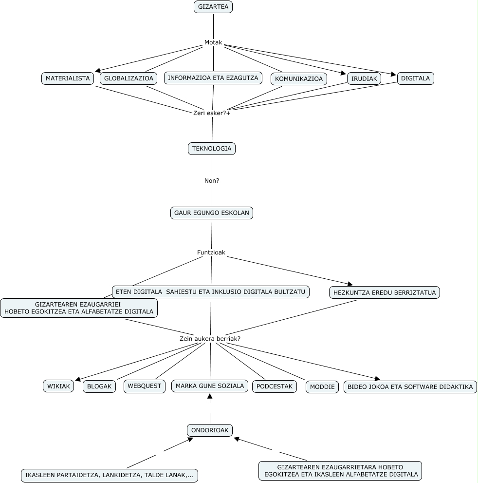
This Concept Map has information related to: Jon Urien, GIZARTEAREN EZAUGARRIETARA HOBETO EGOKITZEA ETA IKASLEEN ALFABETATZE DIGITALA ONDORIOAK, IRUDIAK Zeri esker?+ TEKNOLOGIA, IKASLEEN PARTAIDETZA, LANKIDETZA, TALDE LANAK,... ONDORIOAK, GLOBALIZAZIOA Zeri esker?+ TEKNOLOGIA, GIZARTEAREN EZAUGARRIEI HOBETO EGOKITZEA ETA ALFABETATZE DIGITALA Zein aukera berriak? WIKIAK, GIZARTEA Motak DIGITALA, TEKNOLOGIA Non? GAUR EGUNGO ESKOLAN, ETEN DIGITALA SAHIESTU ETA INKLUSIO DIGITALA BULTZATU Zein aukera berriak? PODCESTAK, GIZARTEAREN EZAUGARRIEI HOBETO EGOKITZEA ETA ALFABETATZE DIGITALA Zein aukera berriak? WEBQUEST, HEZKUNTZA EREDU BERRIZTATUA Zein aukera berriak? BLOGAK