Warning:
JavaScript is turned OFF. None of the links on this page will work until it is reactivated.
If you need help turning JavaScript On, click here.
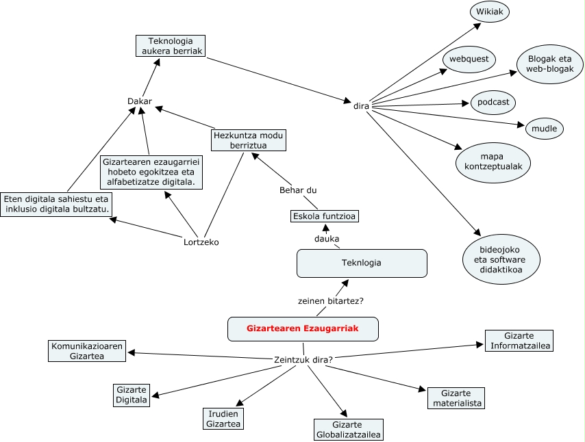
This Concept Map has information related to: Joshka Natke, Eten digitala sahiestu eta inklusio digitala bultzatu. Dakar Teknologia aukera berriak, Teknologia aukera berriak dira mapa kontzeptualak, Gizartearen Ezaugarriak zeinen bitartez? Teknlogia, Gizartearen Ezaugarriak Zeintzuk dira? Gizarte materialista, Teknologia aukera berriak dira bideojoko eta software didaktikoa, Teknologia aukera berriak dira mudle, Gizartearen ezaugarriei hobeto egokitzea eta alfabetizatze digitala. Dakar Teknologia aukera berriak, Gizartearen Ezaugarriak Zeintzuk dira? Gizarte Informatzailea, Gizartearen Ezaugarriak Zeintzuk dira? Komunikazioaren Gizartea, Hezkuntza modu berriztua Lortzeko Eten digitala sahiestu eta inklusio digitala bultzatu.