Warning:
JavaScript is turned OFF. None of the links on this page will work until it is reactivated.
If you need help turning JavaScript On, click here.
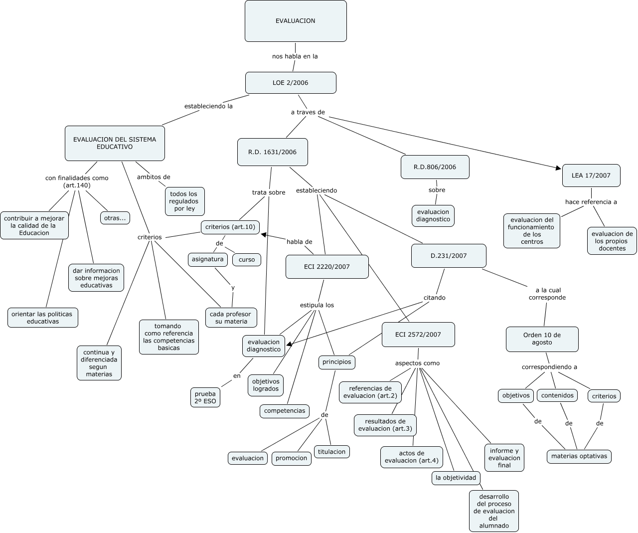
Este Cmap, tiene información relacionada con: evaluacion, LOE 2/2006 estableciendo la EVALUACION DEL SISTEMA EDUCATIVO, R.D. 1631/2006 trata sobre evaluacion diagnostico, LEA 17/2007 hace referencia a evaluacion del funcionamiento de los centros, asignatura y cada profesor su materia, criterios (art.10) criterios tomando como referencia las competencias basicas, EVALUACION DEL SISTEMA EDUCATIVO con finalidades como (art.140) dar informacion sobre mejoras educativas, ECI 2220/2007 estipula los evaluacion diagnostico, ECI 2572/2007 aspectos como referencias de evaluacion (art.2), criterios (art.10) criterios continua y diferenciada segun materias, D.231/2007 a la cual corresponde Orden 10 de agosto, EVALUACION nos habla en la LOE 2/2006, principios de titulacion, EVALUACION DEL SISTEMA EDUCATIVO ambitos de todos los regulados por ley, ECI 2572/2007 aspectos como actos de evaluacion (art.4), Orden 10 de agosto correspondiendo a objetivos, ECI 2220/2007 estipula los competencias, ECI 2572/2007 aspectos como desarrollo del proceso de evaluacion del alumnado, R.D. 1631/2006 estableciendo ECI 2572/2007, ECI 2572/2007 aspectos como resultados de evaluacion (art.3), ECI 2572/2007 aspectos como la objetividad