Warning:
JavaScript is turned OFF. None of the links on this page will work until it is reactivated.
If you need help turning JavaScript On, click here.
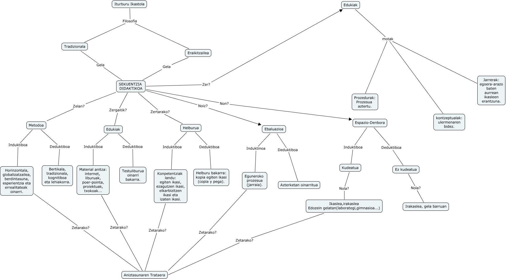
This Concept Map has information related to: koi eskema, Tradizionala Gela SEKUENTZIA DIDAKTIKOA, SEKUENTZIA DIDAKTIKOA Zergaitik? Edukiak, Edukiak motak Jarrerak: egoera-arazo baten aurrean ikasleen erantzuna., SEKUENTZIA DIDAKTIKOA Zelan? Metodoa, Helburua Deduktiboa Helburu bakarra: kopia egiten ikasi (copia y pega)., Ebaluazioa Induktinoa Eguneroko prozesua (jarraia)., Espazio-Denbora Deduktiboa Ez kudeatua, Edukiak Induktiboa Material anitza: internet, liburuak, poer-pointa, proiektuak, txokoak..., SEKUENTZIA DIDAKTIKOA Zertarako? Helburua, SEKUENTZIA DIDAKTIKOA Non? Espazio-Denbora