Warning:
JavaScript is turned OFF. None of the links on this page will work until it is reactivated.
If you need help turning JavaScript On, click here.
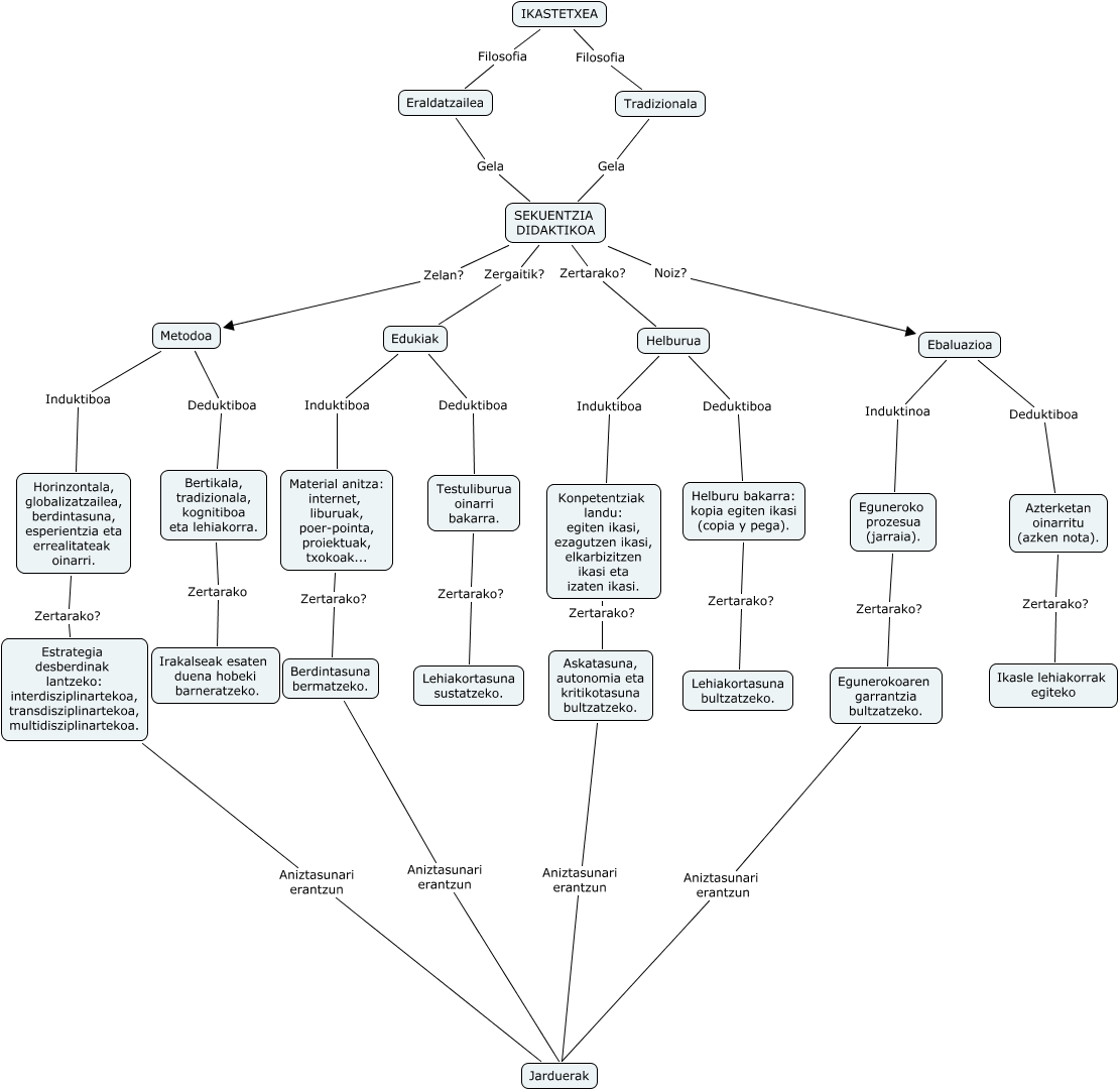
This Concept Map, created with IHMC CmapTools, has information related to: koi, SEKUENTZIA DIDAKTIKOA Zertarako? Helburua, Metodoa Induktiboa Horinzontala, globalizatzailea, berdintasuna, esperientzia eta errealitateak oinarri., SEKUENTZIA DIDAKTIKOA Noiz? Ebaluazioa, Helburua Induktiboa Konpetentziak landu: egiten ikasi, ezagutzen ikasi, elkarbizitzen ikasi eta izaten ikasi., Testuliburua oinarri bakarra. Zertarako? Lehiakortasuna sustatzeko., Helburua Deduktiboa Helburu bakarra: kopia egiten ikasi (copia y pega)., Berdintasuna bermatzeko. Aniztasunari erantzun Jarduerak, Eguneroko prozesua (jarraia). Zertarako? Egunerokoaren garrantzia bultzatzeko., IKASTETXEA Filosofia Tradizionala, Egunerokoaren garrantzia bultzatzeko. Aniztasunari erantzun Jarduerak, Azterketan oinarritu (azken nota). Zertarako? Ikasle lehiakorrak egiteko, Estrategia desberdinak lantzeko: interdisziplinartekoa, transdisziplinartekoa, multidisziplinartekoa. Aniztasunari erantzun Jarduerak, Ebaluazioa Deduktiboa Azterketan oinarritu (azken nota)., Helburu bakarra: kopia egiten ikasi (copia y pega). Zertarako? Lehiakortasuna bultzatzeko., Bertikala, tradizionala, kognitiboa eta lehiakorra. Zertarako Irakalseak esaten duena hobeki barneratzeko., Metodoa Deduktiboa Bertikala, tradizionala, kognitiboa eta lehiakorra., Ebaluazioa Induktinoa Eguneroko prozesua (jarraia)., Konpetentziak landu: egiten ikasi, ezagutzen ikasi, elkarbizitzen ikasi eta izaten ikasi. Zertarako? Askatasuna, autonomia eta kritikotasuna bultzatzeko., Horinzontala, globalizatzailea, berdintasuna, esperientzia eta errealitateak oinarri. Zertarako? Estrategia desberdinak lantzeko: interdisziplinartekoa, transdisziplinartekoa, multidisziplinartekoa., Edukiak Deduktiboa Testuliburua oinarri bakarra.