Warning:
JavaScript is turned OFF. None of the links on this page will work until it is reactivated.
If you need help turning JavaScript On, click here.
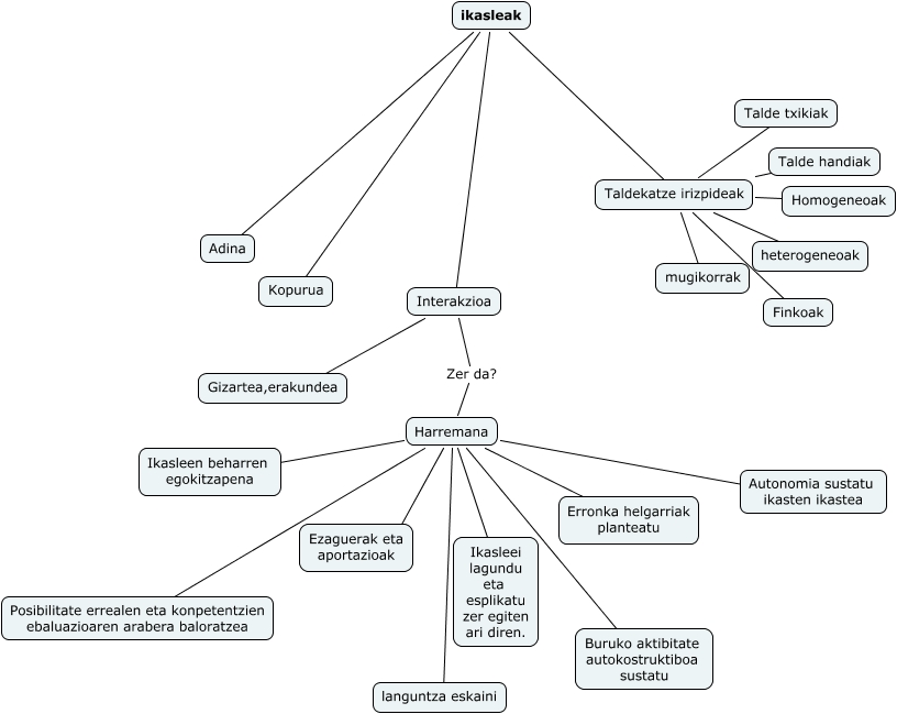
This Concept Map, created with IHMC CmapTools, has information related to: Pocoyo's taldea cmap 4 ikasleak, Harremana ???? Posibilitate errealen eta konpetentzien ebaluazioaren arabera baloratzea, Taldekatze irizpideak ???? Finkoak, Harremana ???? Autonomia sustatu ikasten ikastea, Harremana ???? Ikasleen beharren egokitzapena, Harremana ???? Ikasleei lagundu eta esplikatu zer egiten ari diren., Taldekatze irizpideak ???? Talde handiak, Harremana ???? Erronka helgarriak planteatu, ikasleak ???? Adina, Harremana ???? languntza eskaini, ikasleak ???? Taldekatze irizpideak, Interakzioa Zer da? Harremana, Harremana ???? Buruko aktibitate autokostruktiboa sustatu, ikasleak ???? Interakzioa, ikasleak ???? Kopurua, Harremana ???? Ezaguerak eta aportazioak, Taldekatze irizpideak ???? Homogeneoak, Interakzioa ???? Gizartea,erakundea, Taldekatze irizpideak ???? mugikorrak, Taldekatze irizpideak ???? heterogeneoak, Taldekatze irizpideak ???? Talde txikiak