Warning:
JavaScript is turned OFF. None of the links on this page will work until it is reactivated.
If you need help turning JavaScript On, click here.
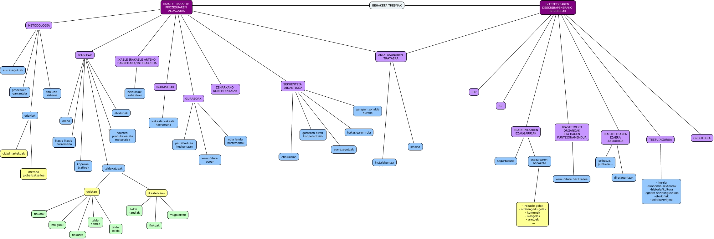
This Concept Map has information related to: KOI HIRUKOTE BATERATUTA, ANIZTASUNAREN TRATAERA ???? instalakuntza, METODOLOGIA ???? aurrezagutzak, METODOLOGIA ???? prozesuen garrantzia, METODOLOGIA ???? edukiak, IKASTETXEAREN DESKRIBAPENERAKO IRIZPIDEAK ???? IKASTETXEAREN IZAERA JURIDIKOA, IKASTETXEAREN IZAERA JURIDIKOA ???? pribatua, publikoa..., IKASTETXEAREN DESKRIBAPENERAKO IRIZPIDEAK ???? ANIZTASUNAREN TRATAERA, IKASTE IRAKASTE PROZESUAREN ALDAGAIAK ???? IKASLEAK, IKASTE IRAKASTE PROZESUAREN ALDAGAIAK ???? GURASOAK, IKASLEAK ???? ikasle ikasle harremana