Warning:
JavaScript is turned OFF. None of the links on this page will work until it is reactivated.
If you need help turning JavaScript On, click here.
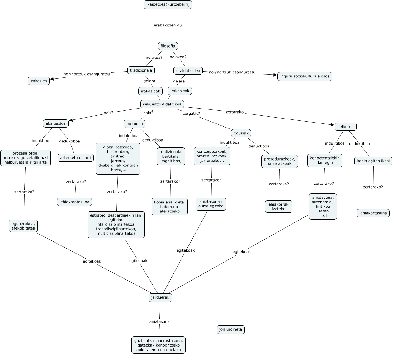
This Concept Map, created with IHMC CmapTools, has information related to: mapa kontzeptuala (urdi) koi, eraldatzailea nor/nortzuk esanguratsu inguru soziokulturala osoa, metodoa induktiboa globalizatzailea, horizontala, erritmo, jarrera, desberdinak kontuan hartu,..., kontzeptuzkoak, prozedurazkoak, jarrerazkoak zertarako? aniztasunari aurre egiteko, estrategi desberdinekin lan egiteko: interdisziplinartekoa, transdisziplinartekoa, multidisziplinartekoa egitekoak jarduerak, ebaluazioa deduktiboa azterketa oinarri, prozesu osoa, aurre ezagutzetatik hasi helburuetara iritsi arte zertarako? egunerokoa, afektibitatea, kopia egiten ikasi zertarako? lehiakortasuna, sekuentzi didaktikoa zertarako helburua, tradizionala nor/nortzuk esanguratsu irakaslea, prozedurazkoak, jarrerazkoak zertarako? lehiakorrak izateko, sekuentzi didaktikoa nola? metodoa, sekuentzi didaktikoa zergatik? edukiak, jarduerak aniztasuna guztientzat aberastasuna, gatazkak konpontzeko aukera ematen duelako, egunerokoa, afektibitatea egitekoak jarduerak, konpetentziekin lan egin zertarako? aniztasuna, autonomia, kritikoa izaten hezi, edukiak deduktiboa prozedurazkoak, jarrerazkoak, aniztasunari aurre egiteko egitekoak jarduerak, tradizionala, bertikala, kognitiboa, zertarako? kopia ahalik eta hoberena ateratzeko, filosofia nolakoa? tradizionala, azterketa oinarri zertarako? lehiakoratasuna