Warning:
JavaScript is turned OFF. None of the links on this page will work until it is reactivated.
If you need help turning JavaScript On, click here.
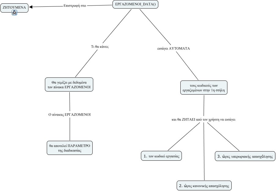
This Concept Map, created with IHMC CmapTools, has information related to: ergazomenoi_data, τους κωδικούς των εργαζομένων στην 1η στήλη και θα ΖΗΤΑΕΙ από τον χρήστη να εισάγει 1. τον κωδικό εργασίας, ΕΡΓΑZOMENOI_DATA() Τι θα κάνει; Θα γεμίζει με δεδομένα τον πίνακα ΕΡΓΑZOMENOI, ΕΡΓΑZOMENOI_DATA() Επιστροφή στο ΖΗΤΟΥΜΕΝΑ, τους κωδικούς των εργαζομένων στην 1η στήλη και θα ΖΗΤΑΕΙ από τον χρήστη να εισάγει 2. ώρες κανονικής απασχόλησης, ΕΡΓΑZOMENOI_DATA() εισάγει ΑΥΤΟΜΑΤΑ τους κωδικούς των εργαζομένων στην 1η στήλη, Θα γεμίζει με δεδομένα τον πίνακα ΕΡΓΑZOMENOI Ο πίνακας ΕΡΓΑZOMENOI θα αποτελεί ΠΑΡΑΜΕΤΡΟ της διαδικασίας, τους κωδικούς των εργαζομένων στην 1η στήλη και θα ΖΗΤΑΕΙ από τον χρήστη να εισάγει 3. ώρες υπερωριακής απασχόλησης