Warning:
JavaScript is turned OFF. None of the links on this page will work until it is reactivated.
If you need help turning JavaScript On, click here.
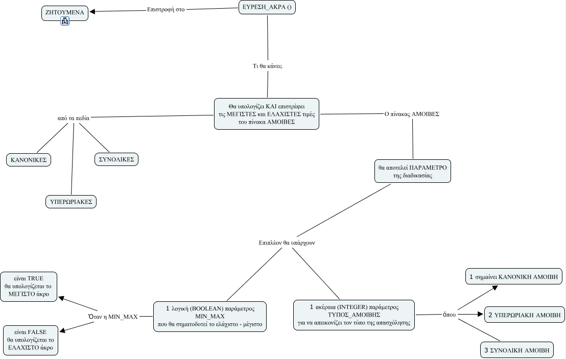
This Concept Map, created with IHMC CmapTools, has information related to: euresh_akra, Θα υπολογίζει ΚΑΙ επιστρέφει τις ΜΕΓΙΣΤΕΣ και ΕΛΑΧΙΣΤΕΣ τιμές του πίνακα ΑΜΟΙΒΕΣ Ο πίνακας ΑΜΟΙΒΕΣ θα αποτελεί ΠΑΡΑΜΕΤΡΟ της διαδικασίας, ΕΥΡΕΣΗ_ΑΚΡΑ () Επιστροφή στο ΖΗΤΟΥΜΕΝΑ, ΕΥΡΕΣΗ_ΑΚΡΑ () Τι θα κάνει; Θα υπολογίζει ΚΑΙ επιστρέφει τις ΜΕΓΙΣΤΕΣ και ΕΛΑΧΙΣΤΕΣ τιμές του πίνακα ΑΜΟΙΒΕΣ, Θα υπολογίζει ΚΑΙ επιστρέφει τις ΜΕΓΙΣΤΕΣ και ΕΛΑΧΙΣΤΕΣ τιμές του πίνακα ΑΜΟΙΒΕΣ από τα πεδία ΚΑΝΟΝΙΚΕΣ, Θα υπολογίζει ΚΑΙ επιστρέφει τις ΜΕΓΙΣΤΕΣ και ΕΛΑΧΙΣΤΕΣ τιμές του πίνακα ΑΜΟΙΒΕΣ από τα πεδία ΥΠΕΡΩΡΙΑΚΕΣ, Θα υπολογίζει ΚΑΙ επιστρέφει τις ΜΕΓΙΣΤΕΣ και ΕΛΑΧΙΣΤΕΣ τιμές του πίνακα ΑΜΟΙΒΕΣ από τα πεδία ΣΥΝΟΛΙΚΕΣ, 1 ακέραια (INTEGER) παράμετρος ΤΥΠΟΣ_ΑΜΟΙΒΗΣ για να απεικονίζει τον τύπο της απασχόλησης όπου 2 ΥΠΕΡΩΡΙΑΚΗ ΑΜΟΙΒΗ, 1 λογική (BOOLEAN) παράμετρος ΜΙΝ_ΜΑΧ που θα σηματοδοτεί το ελάχιστο - μέγιστο Όταν η ΜΙΝ_ΜΑΧ είναι TRUE θα υπολογίζεται το ΜΕΓΙΣΤΟ άκρο, 1 ακέραια (INTEGER) παράμετρος ΤΥΠΟΣ_ΑΜΟΙΒΗΣ για να απεικονίζει τον τύπο της απασχόλησης όπου 1 σημαίνει ΚΑΝΟΝΙΚΗ ΑΜΟΙΒΗ, 1 λογική (BOOLEAN) παράμετρος ΜΙΝ_ΜΑΧ που θα σηματοδοτεί το ελάχιστο - μέγιστο Όταν η ΜΙΝ_ΜΑΧ είναι FALSE θα υπολογίζεται το ΕΛΑΧΙΣΤΟ άκρο, θα αποτελεί ΠΑΡΑΜΕΤΡΟ της διαδικασίας Επιπλέον θα υπάρχουν 1 ακέραια (INTEGER) παράμετρος ΤΥΠΟΣ_ΑΜΟΙΒΗΣ για να απεικονίζει τον τύπο της απασχόλησης, 1 ακέραια (INTEGER) παράμετρος ΤΥΠΟΣ_ΑΜΟΙΒΗΣ για να απεικονίζει τον τύπο της απασχόλησης όπου 3 ΣΥΝΟΛΙΚΗ ΑΜΟΙΒΗ, θα αποτελεί ΠΑΡΑΜΕΤΡΟ της διαδικασίας Επιπλέον θα υπάρχουν 1 λογική (BOOLEAN) παράμετρος ΜΙΝ_ΜΑΧ που θα σηματοδοτεί το ελάχιστο - μέγιστο