Warning:
JavaScript is turned OFF. None of the links on this page will work until it is reactivated.
If you need help turning JavaScript On, click here.
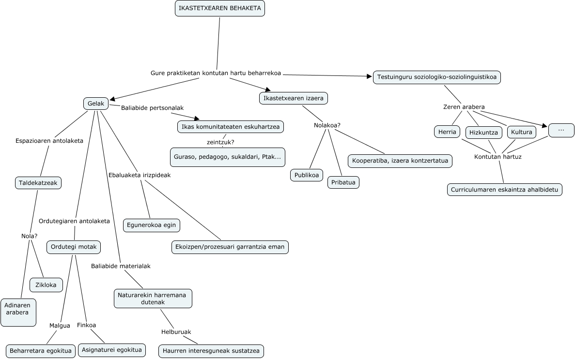
This Concept Map, created with IHMC CmapTools, has information related to: 2. ikastetxearen behaketa, Taldekatzeak Nola? Zikloka, Ordutegi motak Malgua Beharretara egokitua, Kultura Kontutan hartuz Curriculumaren eskaintza ahalbidetu, Taldekatzeak Nola? Adinaren arabera, Gelak Ordutegiaren antolaketa Ordutegi motak, IKASTETXEAREN BEHAKETA Gure praktiketan kontutan hartu beharrekoa Testuinguru soziologiko-soziolinguistikoa, Gelak Baliabide pertsonalak Ikas komunitateaten eskuhartzea, IKASTETXEAREN BEHAKETA Gure praktiketan kontutan hartu beharrekoa Gelak, Herria Kontutan hartuz Curriculumaren eskaintza ahalbidetu, Ikastetxearen izaera Nolakoa? Pribatua, ... Kontutan hartuz Curriculumaren eskaintza ahalbidetu, Ikastetxearen izaera Nolakoa? Publikoa, Ikastetxearen izaera Nolakoa? Kooperatiba, izaera kontzertatua, Ordutegi motak Finkoa Asignaturei egokitua, Hizkuntza Kontutan hartuz Curriculumaren eskaintza ahalbidetu, Ikas komunitateaten eskuhartzea zeintzuk? Guraso, pedagogo, sukaldari, Ptak..., IKASTETXEAREN BEHAKETA Gure praktiketan kontutan hartu beharrekoa Ikastetxearen izaera, Gelak Ebaluaketa irizpideak Egunerokoa egin, Naturarekin harremana dutenak Helburuak Haurren interesguneak sustatzea, Testuinguru soziologiko-soziolinguistikoa Zeren arabera Hizkuntza