IHMC Public Cmaps (2)

        ________________________________________________________________________OTEIMA
            Archivo cursos varios
                Carpetas de Trabajo
                DMMM VERAGUAS

                    ALCIBIADES URIBE
                    Cristobalina Lee
                    Denis Villarreal
                    Edgardo Ábrego
                    FELIPE
                    GRISELDA BATISTA
                    LITERATURE MAPA DMMM
                    lydia
                    maria vicenta
                    Milagro García
                    Recursos para ciencias auxiliares
                    Recursos para Dispositivos de La Computadora
                    Recursos para Dispositivos de La Computadora 2
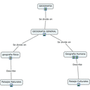
                    Recursos para geografia general
                    Recursos para HISTORIA
                    Recursos para Los dispositivos de la computadora
                    Recursos para MAPA CONCEPTUAL DE NÚMERO DE ORO
                    Recursos para METHODS&APPROACHES
                    Recursos para TRABAJO DE FLOR
                    Recursos para TRABAJO FINAL DE SANDRA Y FLOR
                    Recursos para Uso de materiales y Medios
                    Resources for CLASIFICACION DE LAS COMPUTADORAS
                    Resources for Language & Culture
                    Yovany Arrocha
                    100 años de geografía en panamá.pdf
                    90.jpg
                    Arboles_Nevados.jpg
                    bando.jpg
                    BBCAQ.jpg
                    bocinas.jpg
                    ciencias auxiliares.cmap
                    comunicación organizacional.avi
                    CONTRO~1.JPG
                    Cristobal colon y el nuevo mundo.url
                    Definicion.url
                    dispositivos.cmap
                    Dispositivos de La Computadora 2.cmap
                    ECOLOGIA.docx
                    geografia.cmap
                    geografia general.cmap
                    Geografia Humana.avi
                    hechos importantes de la historia de panamá.url
                    Himno nacional de panamá.url
                    HISTORIA.cmap
                    Historia del canal de panamá.url
                    im.jpg
                    images.jpg
                    japon.jpg
                    Language & Culture.cmap
                    logo-micro-innovador.png
                    Los dispositivos de la computadora.cmap
                    lydia.cmap
                    MAPA CONCEPTUAL DE NÚMERO DE ORO.cmap
                    MECANOGRAFIA.cmap
                    New_York_Night.jpg
                    Panamá segment 2.wmv
                    Primeras poblaciones en panama.url
                    Relacionepublicas.jpg
                    Relaciones publicas.cmap
                    Relaciones Publicas Mcdonalds.wmv
                    Salas-de-Reuniones-On-Line-o-de-VideoConferencias74215_2.jpg
                    sandra.cmap
                    semillaauto.jpg
                    Separacion panama de colombia.url
                    TRABAJO DE FLOR.cmap
                    TRABAJO FINAL DE SANDRA Y FLOR.cmap