Warning:
JavaScript is turned OFF. None of the links on this page will work until it is reactivated.
If you need help turning JavaScript On, click here.
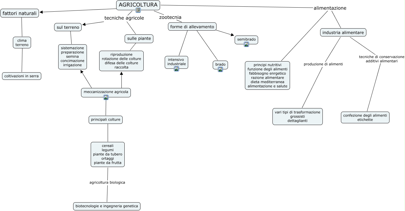
Questa Cmap, creata con IHMC CmapTools, contiene informazioni relative a: agricoltura, principali colture ???? cereali legumi piante da tubero ortaggi piante da frutta, AGRICOLTURA alimentazione principi nutritivi funzione degli alimenti fabbisogno enrgetico razione alimentare dieta mediterranea alimentazione e salute, cereali legumi piante da tubero ortaggi piante da frutta agricoltura biologica biotecnologie e ingegneria genetica, sulle piante ???? riproduzione rotazione delle colture difesa delle colture raccolta, AGRICOLTURA tecniche agricole sulle piante, industria alimentare tecniche di conservazione additivi alimentari confezione degli alimenti etichette, AGRICOLTURA ???? fattori naturali, sul terreno ???? sistemazione preparazione semina concimazione irrigazione, forme di allevamento ???? intensivo industriale, meccanizzazione agricola ???? sistemazione preparazione semina concimazione irrigazione, AGRICOLTURA alimentazione industria alimentare, AGRICOLTURA tecniche agricole sul terreno, industria alimentare produzione di alimenti vari tipi di trasformazione grossisti dettaglianti, forme di allevamento ???? brado, fattori naturali ???? clima terreno, clima terreno ???? coltivazioni in serra, forme di allevamento ???? semibrado, AGRICOLTURA zootecnia forme di allevamento, meccanizzazione agricola ???? riproduzione rotazione delle colture difesa delle colture raccolta, meccanizzazione agricola ???? principali colture