Warning:
JavaScript is turned OFF. None of the links on this page will work until it is reactivated.
If you need help turning JavaScript On, click here.
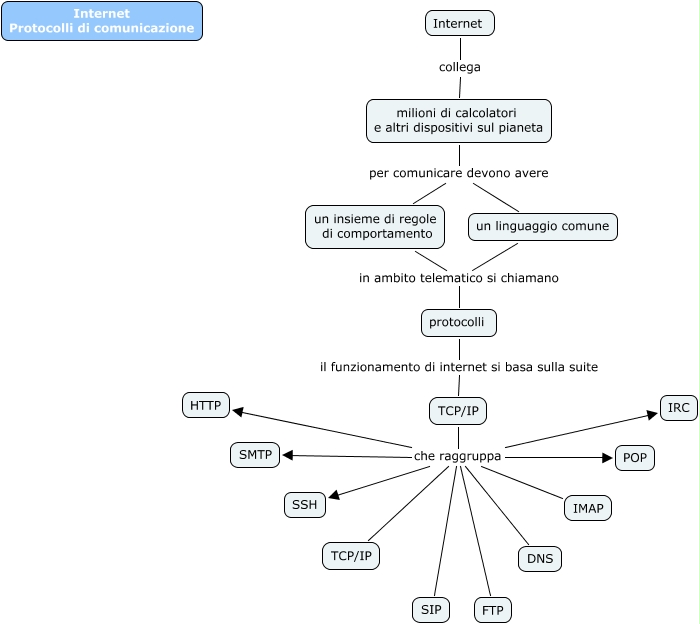
Questa Cmap, creata con IHMC CmapTools, contiene informazioni relative a: Protocolli di comunicazione, TCP/IP che raggruppa SIP, Internet collega milioni di calcolatori e altri dispositivi sul pianeta, TCP/IP che raggruppa HTTP, TCP/IP che raggruppa IRC, TCP/IP che raggruppa DNS, TCP/IP che raggruppa IMAP, TCP/IP che raggruppa SMTP, TCP/IP che raggruppa SSH, un linguaggio comune in ambito telematico si chiamano protocolli, un insieme di regole di comportamento in ambito telematico si chiamano protocolli, TCP/IP che raggruppa POP, milioni di calcolatori e altri dispositivi sul pianeta per comunicare devono avere un insieme di regole di comportamento, TCP/IP che raggruppa FTP, protocolli il funzionamento di internet si basa sulla suite TCP/IP, milioni di calcolatori e altri dispositivi sul pianeta per comunicare devono avere un linguaggio comune, TCP/IP che raggruppa TCP/IP