Warning:
JavaScript is turned OFF. None of the links on this page will work until it is reactivated.
If you need help turning JavaScript On, click here.
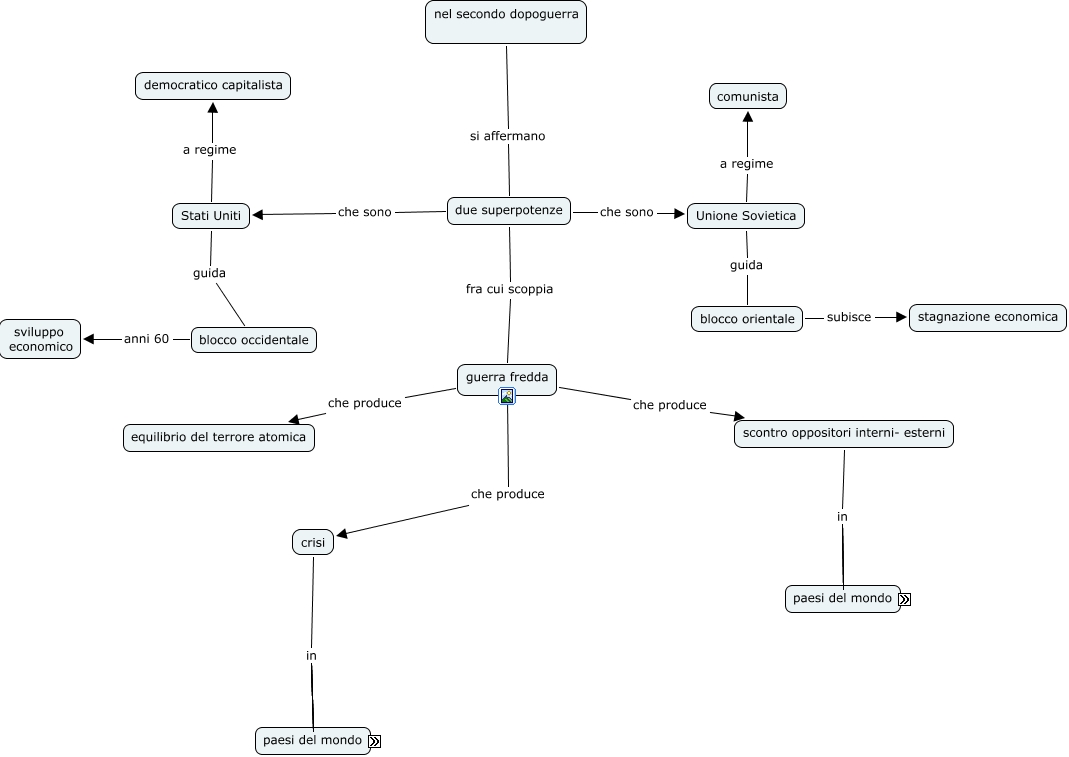
Questa Mappa Concettuale ha informazioni correlate a: il secondo dopoguerra, scontro oppositori interni- esterni in Cecoslovacchia 1968, due superpotenze fra cui scoppia guerra fredda, blocco orientale subisce stagnazione economica, scontro oppositori interni- esterni in America Latina, Stati Uniti a regime democratico capitalista, Unione Sovietica guida blocco orientale, crisi in corea 1951-1953, scontro oppositori interni- esterni in Ungheria 1956, Unione Sovietica a regime comunista, crisi in cuba 1962