Warning:
JavaScript is turned OFF. None of the links on this page will work until it is reactivated.
If you need help turning JavaScript On, click here.
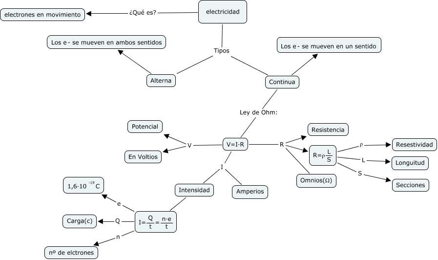
Este mapa conceptual tiene información relacionada a: Celia Rico, <math xmlns="http://www.w3.org/1998/Math/MathML"> <mrow> <mtext> R=ρ </mtext> <mfrac> <mtext> L </mtext> <mtext> S </mtext> </mfrac> </mrow> </math> S Secciones, V=I·R I Intensidad, V=I·R R Omnios(Ω), Continua Ley de Ohm: V=I·R, <math xmlns="http://www.w3.org/1998/Math/MathML"> <mrow> <mtext> I= </mtext> <mfrac> <mtext> Q </mtext> <mtext> t </mtext> </mfrac> <mtext> = </mtext> <mfrac> <mtext> n·e </mtext> <mtext> t </mtext> </mfrac> </mrow> </math> Q Carga(c), V=I·R V En Voltios, <math xmlns="http://www.w3.org/1998/Math/MathML"> <mrow> <mtext> R=ρ </mtext> <mfrac> <mtext> L </mtext> <mtext> S </mtext> </mfrac> </mrow> </math> ρ Resestividad, Alterna <math xmlns="http://www.w3.org/1998/Math/MathML"> <mrow> <mtext> Los e </mtext> <mmultiscripts> <mtext> - </mtext> <none/> <mtext> </mtext> </mmultiscripts> <mtext> se mueven en ambos sentidos </mtext> </mrow> </math>, <math xmlns="http://www.w3.org/1998/Math/MathML"> <mrow> <mtext> I= </mtext> <mfrac> <mtext> Q </mtext> <mtext> t </mtext> </mfrac> <mtext> = </mtext> <mfrac> <mtext> n·e </mtext> <mtext> t </mtext> </mfrac> </mrow> </math> n nº de elctrones, V=I·R I Amperios, Intensidad <math xmlns="http://www.w3.org/1998/Math/MathML"> <mrow> <mtext> I= </mtext> <mfrac> <mtext> Q </mtext> <mtext> t </mtext> </mfrac> <mtext> = </mtext> <mfrac> <mtext> n·e </mtext> <mtext> t </mtext> </mfrac> </mrow> </math>, <math xmlns="http://www.w3.org/1998/Math/MathML"> <mrow> <mtext> R=ρ </mtext> <mfrac> <mtext> L </mtext> <mtext> S </mtext> </mfrac> </mrow> </math> L Longuitud, V=I·R R Resistencia, electricidad ¿Qué es? electrones en movimiento, Continua <math xmlns="http://www.w3.org/1998/Math/MathML"> <mrow> <mtext> Los e </mtext> <mmultiscripts> <mtext> - se mueven en un sentido </mtext> <none/> <mtext> </mtext> </mmultiscripts> </mrow> </math>, electricidad Tipos Alterna, electricidad Tipos Continua, V=I·R V Potencial, V=I·R R <math xmlns="http://www.w3.org/1998/Math/MathML"> <mrow> <mtext> R=ρ </mtext> <mfrac> <mtext> L </mtext> <mtext> S </mtext> </mfrac> </mrow> </math>, <math xmlns="http://www.w3.org/1998/Math/MathML"> <mrow> <mtext> I= </mtext> <mfrac> <mtext> Q </mtext> <mtext> t </mtext> </mfrac> <mtext> = </mtext> <mfrac> <mtext> n·e </mtext> <mtext> t </mtext> </mfrac> </mrow> </math> e <math xmlns="http://www.w3.org/1998/Math/MathML"> <mtext> 1,6·10 </mtext> <mmultiscripts> <mtext> </mtext> <none/> <mtext> -19 </mtext> </mmultiscripts> <mtext> C </mtext> </math>