Warning:
JavaScript is turned OFF. None of the links on this page will work until it is reactivated.
If you need help turning JavaScript On, click here.
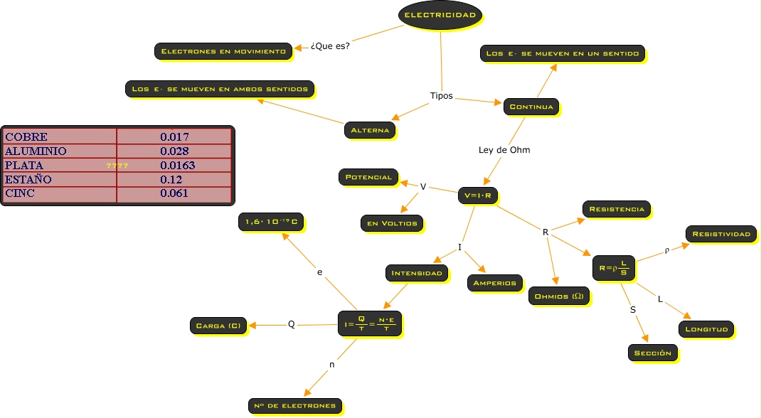
Este mapa conceptual tiene información relacionada a: Electricidad Pepe, V=I⋅R R <math xmlns="http://www.w3.org/1998/Math/MathML"> <mrow> <mtext> R=ρ </mtext> <mfrac> <mtext> L </mtext> <mtext> S </mtext> </mfrac> </mrow> </math>, V=I⋅R I Amperios, Intensidad <math xmlns="http://www.w3.org/1998/Math/MathML"> <mrow> <mtext> I= </mtext> <mfrac> <mtext> Q </mtext> <mtext> t </mtext> </mfrac> <mtext> = </mtext> <mfrac> <mtext> n⋅e </mtext> <mtext> t </mtext> </mfrac> </mrow> </math>, <math xmlns="http://www.w3.org/1998/Math/MathML"> <mrow> <mtext> I= </mtext> <mfrac> <mtext> Q </mtext> <mtext> t </mtext> </mfrac> <mtext> = </mtext> <mfrac> <mtext> n⋅e </mtext> <mtext> t </mtext> </mfrac> </mrow> </math> n nº de electrones, <math xmlns="http://www.w3.org/1998/Math/MathML"> <mrow> <mtext> I= </mtext> <mfrac> <mtext> Q </mtext> <mtext> t </mtext> </mfrac> <mtext> = </mtext> <mfrac> <mtext> n⋅e </mtext> <mtext> t </mtext> </mfrac> </mrow> </math> e <math xmlns="http://www.w3.org/1998/Math/MathML"> <mrow> <mtext> 1,6⋅ </mtext> <mmultiscripts> <mtext> 10 </mtext> <none/> <mtext> -19 </mtext> </mmultiscripts> <mtext> C </mtext> </mrow> </math>, V=I⋅R R Resistencia, <math xmlns="http://www.w3.org/1998/Math/MathML"> <mrow> <mtext> R=ρ </mtext> <mfrac> <mtext> L </mtext> <mtext> S </mtext> </mfrac> </mrow> </math> S Sección, Continua <math xmlns="http://www.w3.org/1998/Math/MathML"> <mrow> <mtext> Los </mtext> <mmultiscripts> <mtext> e </mtext> <none/> <mtext> - </mtext> </mmultiscripts> <mtext> se mueven en un sentido </mtext> </mrow> </math>, V=I⋅R V Potencial, V=I⋅R R Ohmios (Ω), Alterna <math xmlns="http://www.w3.org/1998/Math/MathML"> <mrow> <mtext> Los </mtext> <mmultiscripts> <mtext> e </mtext> <none/> <mtext> - </mtext> </mmultiscripts> <mtext> se mueven en ambos sentidos </mtext> </mrow> </math>, Continua Ley de Ohm V=I⋅R, ELECTRICIDAD Tipos Alterna, ELECTRICIDAD Tipos Continua, V=I⋅R V en Voltios, ELECTRICIDAD ¿Que es? Electrones en movimiento, V=I⋅R I Intensidad, <math xmlns="http://www.w3.org/1998/Math/MathML"> <mrow> <mtext> R=ρ </mtext> <mfrac> <mtext> L </mtext> <mtext> S </mtext> </mfrac> </mrow> </math> ρ Resistividad, <math xmlns="http://www.w3.org/1998/Math/MathML"> <mrow> <mtext> R=ρ </mtext> <mfrac> <mtext> L </mtext> <mtext> S </mtext> </mfrac> </mrow> </math> L Longitud, <math xmlns="http://www.w3.org/1998/Math/MathML"> <mrow> <mtext> I= </mtext> <mfrac> <mtext> Q </mtext> <mtext> t </mtext> </mfrac> <mtext> = </mtext> <mfrac> <mtext> n⋅e </mtext> <mtext> t </mtext> </mfrac> </mrow> </math> Q Carga (C)