Warning:
JavaScript is turned OFF. None of the links on this page will work until it is reactivated.
If you need help turning JavaScript On, click here.
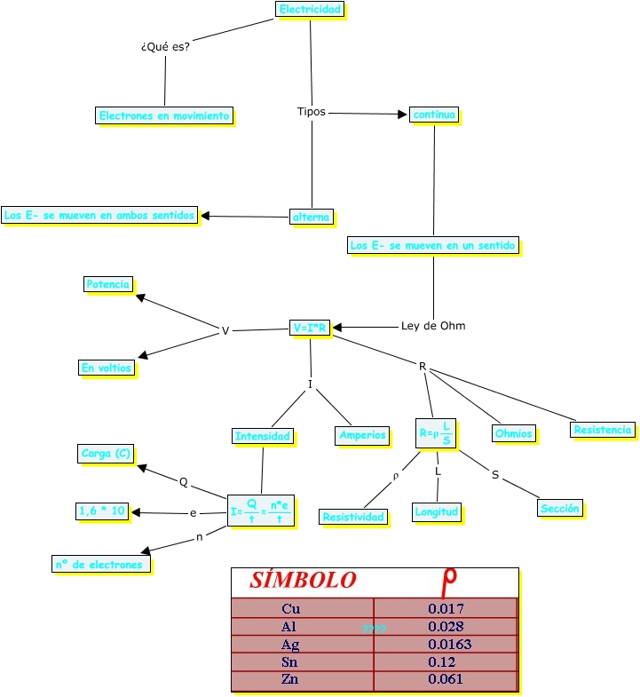
Este mapa conceptual tiene información relacionada a: Rafa atencia, continua Los E- se mueven en un sentido, Intensidad <math xmlns="http://www.w3.org/1998/Math/MathML"> <mrow> <mtext> I= </mtext> <mfrac> <mtext> Q </mtext> <mtext> t </mtext> </mfrac> <mtext> = </mtext> <mfrac> <mtext> n*e </mtext> <mtext> t </mtext> </mfrac> </mrow> </math>, V=I*R I Amperios, Electricidad Tipos continua, V=I*R I Intensidad, V=I*R R Resistencia, <math xmlns="http://www.w3.org/1998/Math/MathML"> <mrow> <mtext> I= </mtext> <mfrac> <mtext> Q </mtext> <mtext> t </mtext> </mfrac> <mtext> = </mtext> <mfrac> <mtext> n*e </mtext> <mtext> t </mtext> </mfrac> </mrow> </math> e 1,6 * 10, <math xmlns="http://www.w3.org/1998/Math/MathML"> <mrow> <mtext> I= </mtext> <mfrac> <mtext> Q </mtext> <mtext> t </mtext> </mfrac> <mtext> = </mtext> <mfrac> <mtext> n*e </mtext> <mtext> t </mtext> </mfrac> </mrow> </math> n nº de electrones, <math xmlns="http://www.w3.org/1998/Math/MathML"> <mrow> <mtext> I= </mtext> <mfrac> <mtext> Q </mtext> <mtext> t </mtext> </mfrac> <mtext> = </mtext> <mfrac> <mtext> n*e </mtext> <mtext> t </mtext> </mfrac> </mrow> </math> Q Carga (C), V=I*R V Potencia, <math xmlns="http://www.w3.org/1998/Math/MathML"> <mrow> <mtext> R=ρ </mtext> <mfrac> <mtext> L </mtext> <mtext> S </mtext> </mfrac> </mrow> </math> L Longitud, Los E- se mueven en un sentido Ley de Ohm V=I*R, Electricidad ¿Qué es? Electrones en movimiento, <math xmlns="http://www.w3.org/1998/Math/MathML"> <mrow> <mtext> R=ρ </mtext> <mfrac> <mtext> L </mtext> <mtext> S </mtext> </mfrac> </mrow> </math> ρ Resistividad, V=I*R R Ohmios, <math xmlns="http://www.w3.org/1998/Math/MathML"> <mrow> <mtext> R=ρ </mtext> <mfrac> <mtext> L </mtext> <mtext> S </mtext> </mfrac> </mrow> </math> S Sección, V=I*R R <math xmlns="http://www.w3.org/1998/Math/MathML"> <mrow> <mtext> R=ρ </mtext> <mfrac> <mtext> L </mtext> <mtext> S </mtext> </mfrac> </mrow> </math>, alterna Los E- se mueven en ambos sentidos, Electricidad Tipos alterna, V=I*R V En voltios