Warning:
JavaScript is turned OFF. None of the links on this page will work until it is reactivated.
If you need help turning JavaScript On, click here.
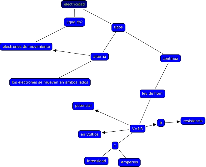
Este mapa conceptual tiene información relacionada a: electricidad alex arco, electricidad ¿que és?, alterna electrones de movimiento, tipos continua, tipos alterna, ley de hom V=I·R, I Amperios, V=I·R en Voltios, V=I·R R, ¿que és? electrones de movimiento, V=I·R potencial, R resistencia, I Intensidad, alterna los electrones se mueven en ambos lados, continua ley de hom, V=I·R I, electricidad tipos