Warning:
JavaScript is turned OFF. None of the links on this page will work until it is reactivated.
If you need help turning JavaScript On, click here.
The Concept Map you are trying to access has information related to:
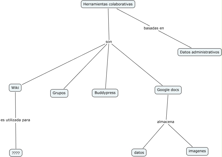
herramientas colaborativas, Herramientas colaborativas son Grupos, Wiki es utilizada para ????, Herramientas colaborativas son Buddypress, Herramientas colaborativas son Google docs, Google docs almacena datos, Herramientas colaborativas son Wiki, Google docs almacena imagenes, Herramientas colaborativas basadas en Datos administrativos