Warning:
JavaScript is turned OFF. None of the links on this page will work until it is reactivated.
If you need help turning JavaScript On, click here.
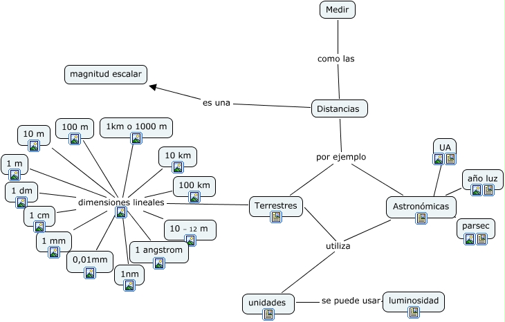
Este Cmap, tiene información relacionada con: distancias, Terrestres dimensiones lineales 1 m, Terrestres dimensiones lineales 10 km, Medir como las Distancias, Astronómicas utiliza Terrestres, Terrestres dimensiones lineales 1 mm, Astronómicas ???? parsec, Terrestres dimensiones lineales 10 – 12 m, Terrestres dimensiones lineales 1nm, Distancias por ejemplo Astronómicas, Terrestres dimensiones lineales 100 m, Terrestres dimensiones lineales 100 km, Astronómicas utiliza unidades, Distancias por ejemplo Terrestres, Astronómicas ???? año luz, Terrestres dimensiones lineales 10 m, Astronómicas ???? UA, Distancias es una magnitud escalar, Terrestres dimensiones lineales 1 dm, Terrestres dimensiones lineales 0,01mm, unidades se puede usar luminosidad