Warning:
JavaScript is turned OFF. None of the links on this page will work until it is reactivated.
If you need help turning JavaScript On, click here.
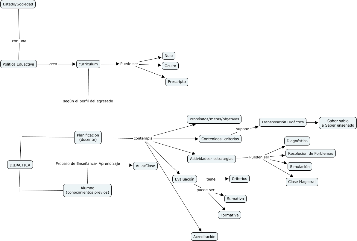
Este Cmap, tiene información relacionada con: Didáctica, Evaluación tiene Criterios, Actividades- estrategias Pueden ser Simulación, Planificación (docente) contempla Acreditación, curriculum Puede ser Prescripto, Planificación (docente) Proceso de Enseñanza- Aprendizaje Alumno (conocimientos previos), Planificación (docente) contempla Actividades- estrategias, Planificación (docente) Proceso de Enseñanza- Aprendizaje Aula/Clase, Planificación (docente) contempla Propósitos/metas/objetivos, Estado/Sociedad con una Política Eduactiva, curriculum Puede ser Nulo, Transposición Didáctica ???? Saber sabio a Saber enseñado, Planificación (docente) DIDÁCTICA, curriculum según el perfil del egresado Planificación (docente), Actividades- estrategias Pueden ser Resolución de Porblemas, DIDÁCTICA Alumno (conocimientos previos), Actividades- estrategias Pueden ser Clase Magistral, Planificación (docente) contempla Contenidos- criterios, Evaluación puede ser Formativa, Política Eduactiva crea curriculum, curriculum Puede ser Oculto