Warning:
JavaScript is turned OFF. None of the links on this page will work until it is reactivated.
If you need help turning JavaScript On, click here.
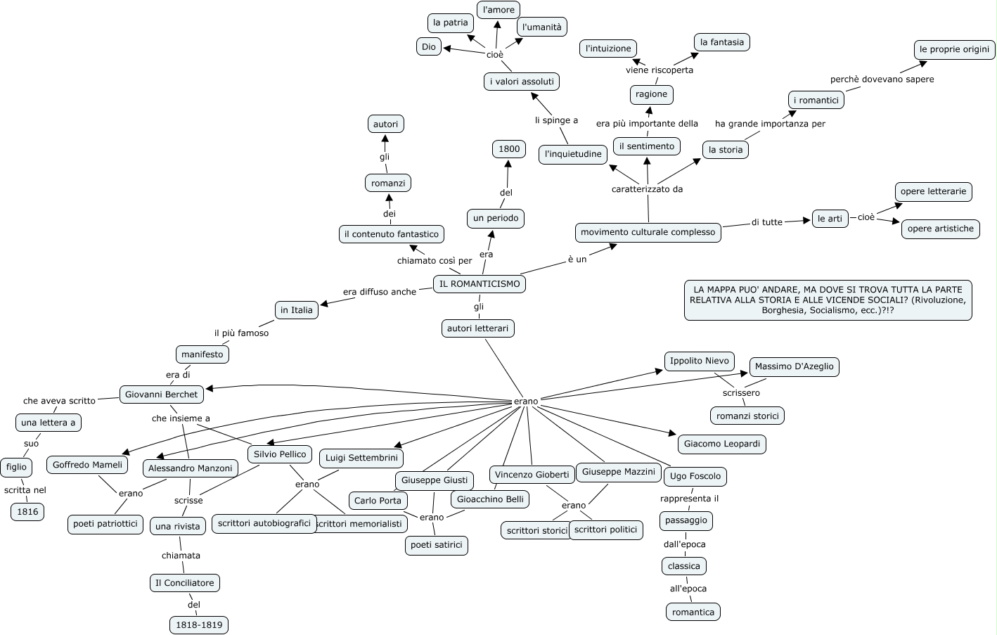
Questa Mappa Concettuale ha informazioni correlate a: Il Romanticismo (Giorgia Marroccu), le arti cioè opere letterarie, autori letterari erano Goffredo Mameli, Goffredo Mameli erano poeti patriottici, la storia ha grande importanza per i romantici, autori letterari erano Ippolito Nievo, Giovanni Berchet che insieme a Silvio Pellico, Giovanni Berchet che insieme a Alessandro Manzoni, autori letterari erano Giovanni Berchet, Giovanni Berchet che aveva scritto una lettera a, autori letterari erano Carlo Porta, movimento culturale complesso caratterizzato da il sentimento, Giuseppe Mazzini erano scrittori politici, Ugo Foscolo rappresenta il passaggio, IL ROMANTICISMO chiamato così per il contenuto fantastico, Alessandro Manzoni scrisse una rivista, figlio scritta nel 1816, Alessandro Manzoni erano poeti patriottici, movimento culturale complesso caratterizzato da la storia, Silvio Pellico scrisse una rivista, Silvio Pellico erano scrittori autobiografici