Warning:
JavaScript is turned OFF. None of the links on this page will work until it is reactivated.
If you need help turning JavaScript On, click here.
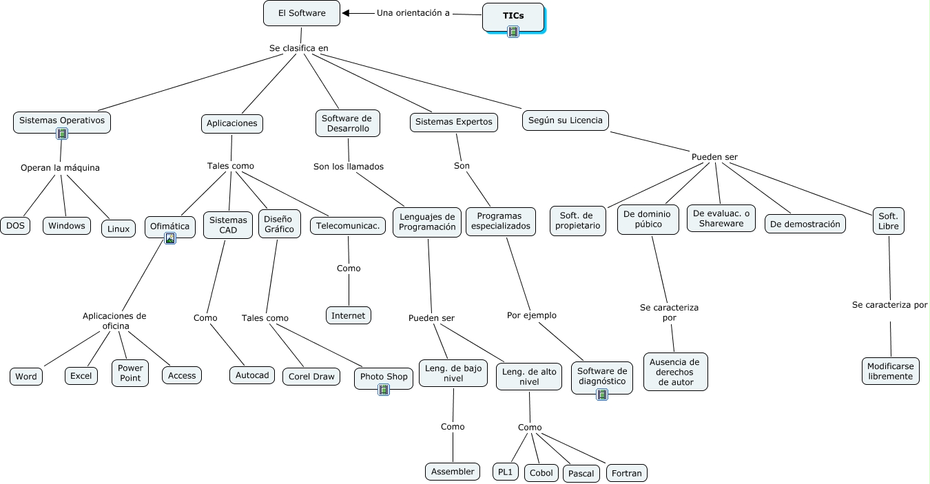
Este Cmap, tiene información relacionada con: Software, Programas especializados Por ejemplo Software de diagnóstico, Según su Licencia Pueden ser De dominio púbico, El Software Se clasifica en Software de Desarrollo, Software de Desarrollo Son los llamados Lenguajes de Programación, Aplicaciones Tales como Sistemas CAD, Diseño Gráfico Tales como Corel Draw, Leng. de alto nivel Como Cobol, Sistemas Operativos Operan la máquina Linux, Leng. de bajo nivel Como Assembler, De dominio púbico Se caracteriza por Ausencia de derechos de autor, El Software Se clasifica en Aplicaciones, Según su Licencia Pueden ser De evaluac. o Shareware, Aplicaciones Tales como Telecomunicac., Aplicaciones Tales como Diseño Gráfico, TICs Una orientación a El Software, Según su Licencia Pueden ser De demostración, Según su Licencia Pueden ser Soft. de propietario, Ofimática Aplicaciones de oficina Excel, Según su Licencia Pueden ser Soft. Libre, Leng. de alto nivel Como Pascal