Warning:
JavaScript is turned OFF. None of the links on this page will work until it is reactivated.
If you need help turning JavaScript On, click here.
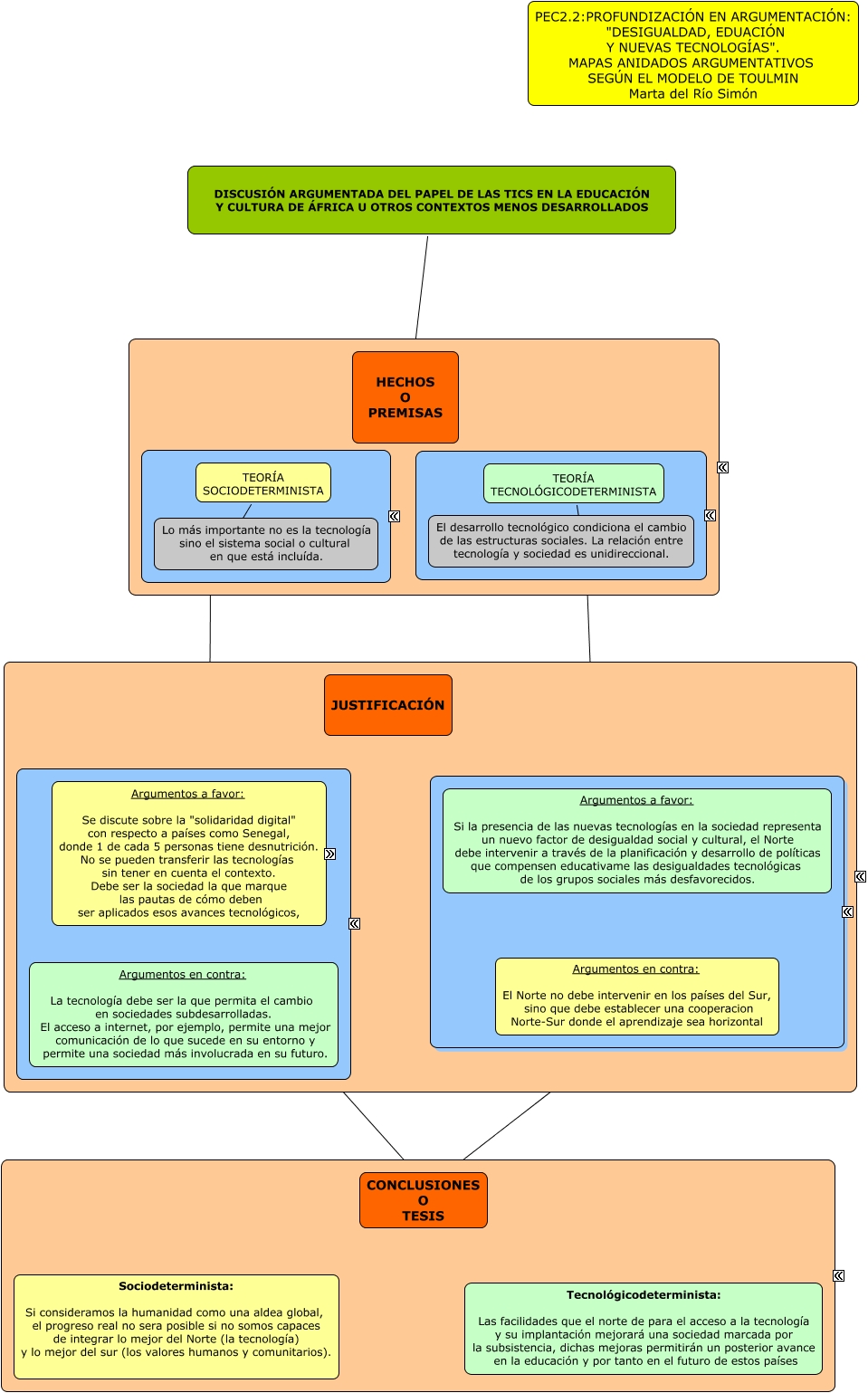
Este Cmap, tiene información relacionada con: delrio_simon_marta_PEC2.2_arg_debate, TEORÍA TECNOLÓGICODETERMINISTA ???? ????, CONCLUSIONES O TESIS ???? ????, TEORÍA SOCIODETERMINISTA ???? ????, CONCLUSIONES O TESIS ???? ????, DISCUSIÓN ARGUMENTADA DEL PAPEL DE LAS TICS EN LA EDUCACIÓN Y CULTURA DE ÁFRICA U OTROS CONTEXTOS MENOS DESARROLLADOS ???? ????