Warning:
JavaScript is turned OFF. None of the links on this page will work until it is reactivated.
If you need help turning JavaScript On, click here.
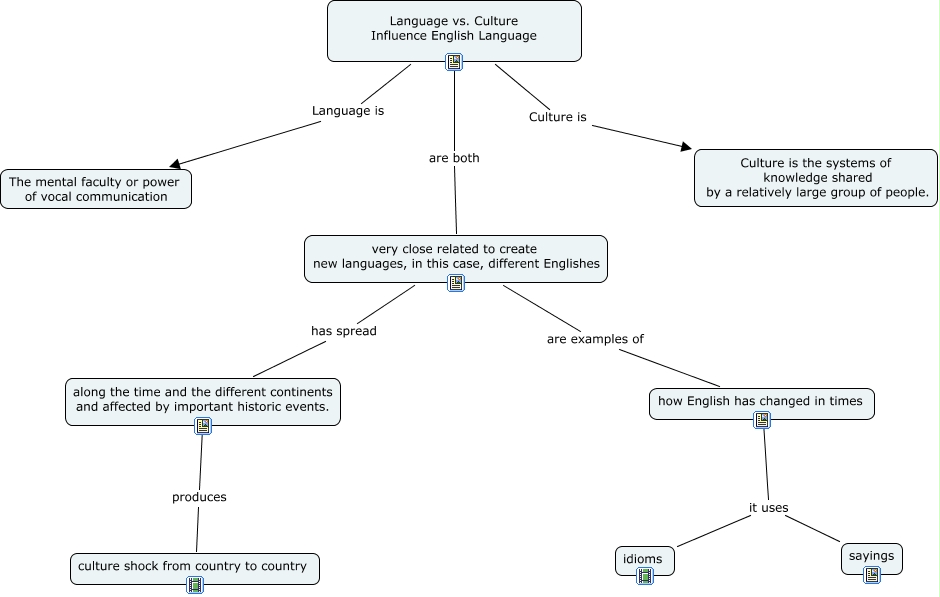
Este mapa conceptual tiene información relacionada a: Language and Culture, how English has changed in times it uses sayings, Language vs. Culture Influence English Language Language is The mental faculty or power of vocal communication, Language vs. Culture Influence English Language Culture is Culture is the systems of knowledge shared by a relatively large group of people., very close related to create new languages, in this case, different Englishes are examples of how English has changed in times, very close related to create new languages, in this case, different Englishes has spread along the time and the different continents and affected by important historic events., along the time and the different continents and affected by important historic events. produces culture shock from country to country, how English has changed in times it uses idioms, Language vs. Culture Influence English Language are both very close related to create new languages, in this case, different Englishes