Warning:
JavaScript is turned OFF. None of the links on this page will work until it is reactivated.
If you need help turning JavaScript On, click here.
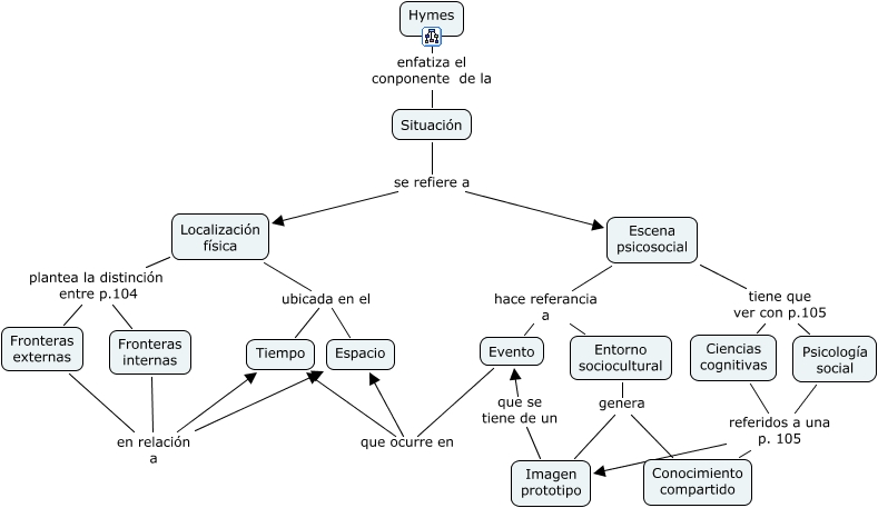
Este Cmap, tiene información relacionada con: 02 Antropologia, Fronteras externas en relación a Tiempo, Fronteras internas en relación a Espacio, Escena psicosocial hace referancia a Entorno sociocultural, Escena psicosocial tiene que ver con p.105 Psicología social, Situación se refiere a Escena psicosocial, Situación se refiere a Localización física, Entorno sociocultural genera Conocimiento compartido, Imagen prototipo que se tiene de un Evento, Escena psicosocial hace referancia a Evento, Psicología social referidos a una p. 105 Imagen prototipo, Evento que ocurre en Espacio, Hymes enfatiza el conponente de la Situación, Entorno sociocultural genera Imagen prototipo, Evento que ocurre en Tiempo, Ciencias cognitivas referidos a una p. 105 Imagen prototipo, Ciencias cognitivas referidos a una p. 105 Conocimiento compartido, Fronteras externas en relación a Espacio, Localización física plantea la distinción entre p.104 Fronteras externas, Localización física plantea la distinción entre p.104 Fronteras internas, Escena psicosocial tiene que ver con p.105 Ciencias cognitivas