WARNING:
JavaScript is turned OFF. None of the links on this concept map will
work until it is reactivated.
If you need help turning JavaScript On, click here.
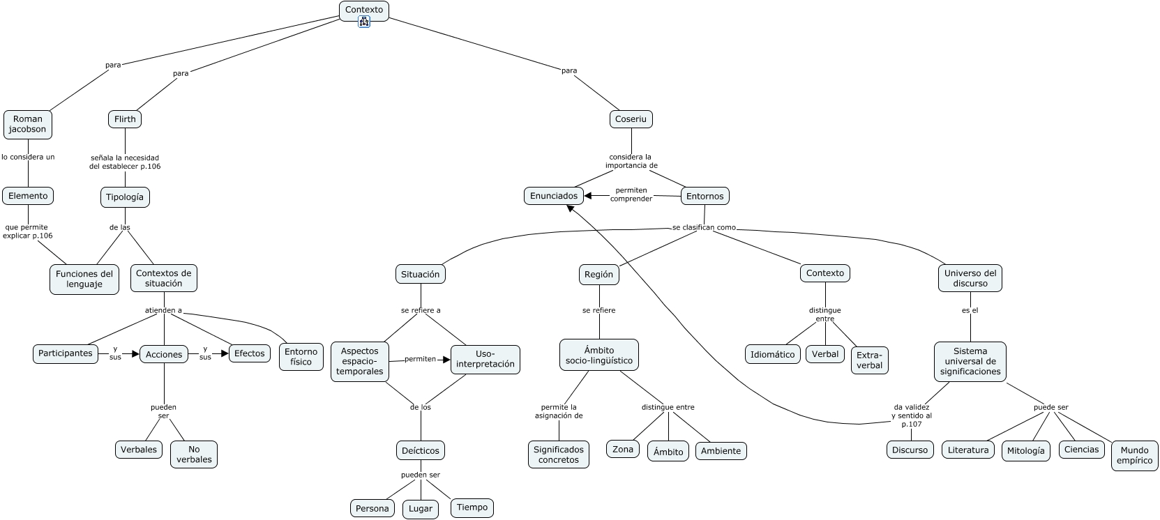
Este Cmap, tiene información relacionada con: 03 Linguistica, Contexto distingue entre Verbal, Acciones pueden ser Verbales, Elemento que permite explicar p.106 Funciones del lenguaje, Entornos se clasifican como Situación, Entornos se clasifican como Universo del discurso, Situación se refiere a Uso- interpretación, Deícticos pueden ser Persona, Contexto distingue entre Idiomático, Contexto distingue entre Extra- verbal, Tipología de las Funciones del lenguaje, Coseriu considera la importancia de Enunciados, Sistema universal de significaciones puede ser Mundo empírico, Entornos permiten comprender Enunciados, Deícticos pueden ser Tiempo, Ámbito socio-lingüístico distingue entre Ámbito, Sistema universal de significaciones puede ser Literatura, Entornos se clasifican como Región, Ámbito socio-lingüístico distingue entre Ambiente, Contexto para Roman jacobson, Sistema universal de significaciones puede ser Ciencias