Warning:
JavaScript is turned OFF. None of the links on this page will work until it is reactivated.
If you need help turning JavaScript On, click here.
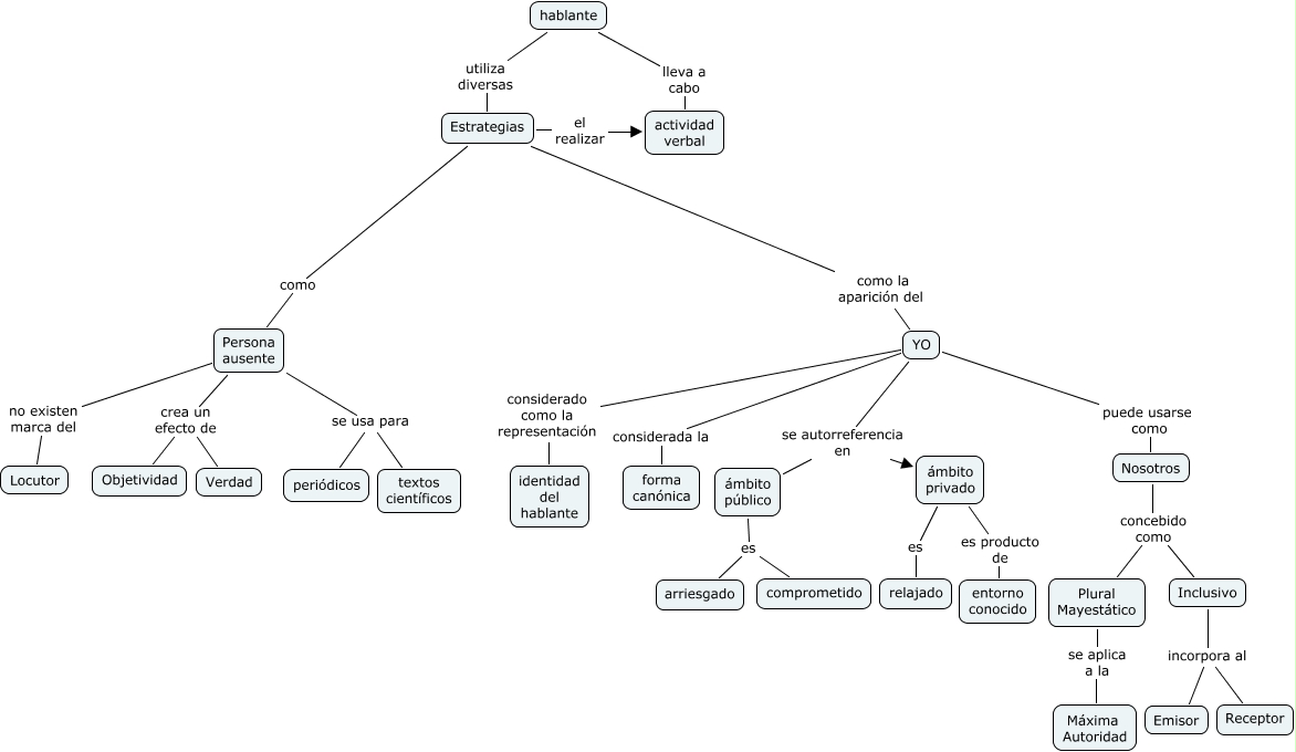
Este Cmap, tiene información relacionada con: 07 La persona en el texto, ámbito público es comprometido, Inclusivo incorpora al Emisor, ámbito privado es producto de entorno conocido, Plural Mayestático se aplica a la Máxima Autoridad, Persona ausente crea un efecto de Verdad, Estrategias el realizar actividad verbal, YO se autorreferencia en ámbito público, ámbito privado es relajado, Persona ausente se usa para periódicos, YO puede usarse como Nosotros, hablante lleva a cabo actividad verbal, Inclusivo incorpora al Receptor, Persona ausente crea un efecto de Objetividad, Nosotros concebido como Plural Mayestático, Persona ausente se usa para textos científicos, Estrategias como Persona ausente, YO considerada la forma canónica, Nosotros concebido como Inclusivo, YO considerado como la representación identidad del hablante, hablante utiliza diversas Estrategias