WARNING:
JavaScript is turned OFF. None of the links on this concept map will
work until it is reactivated.
If you need help turning JavaScript On, click here.
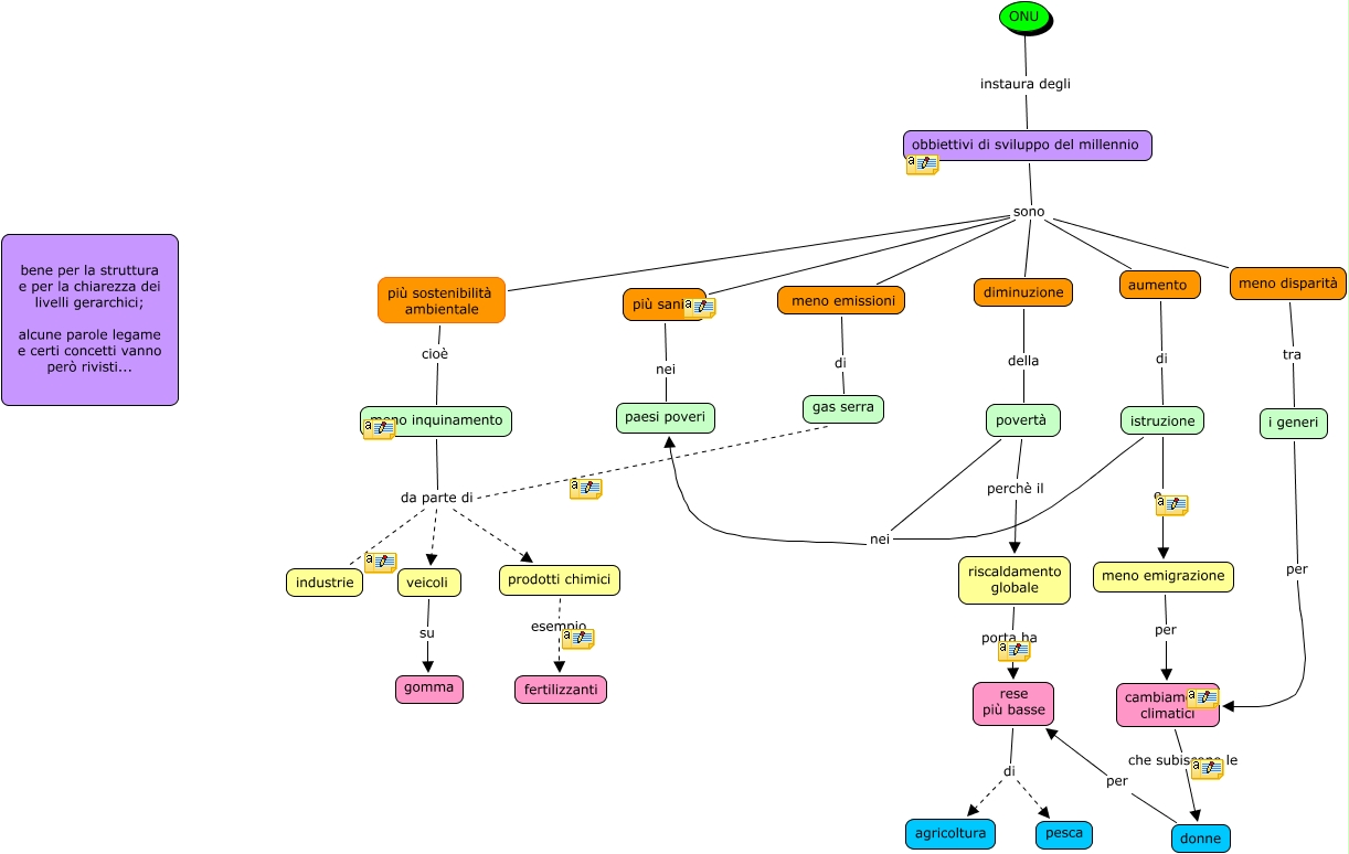
Questa Cmap, creata con IHMC CmapTools, contiene informazioni relative a: onu, meno inquinamento da parte di veicoli, diminuzione della povertà, obbiettivi di sviluppo del millennio sono meno emissioni, meno emigrazione per cambiamenti climatici, prodotti chimici esempio fertilizzanti, obbiettivi di sviluppo del millennio sono meno disparità, più sostenibilità ambientale cioè meno inquinamento, obbiettivi di sviluppo del millennio sono aumento, gas serra da parte di prodotti chimici, più sanita nei paesi poveri, donne per rese più basse, meno disparità tra i generi, povertà perchè il riscaldamento globale, meno inquinamento da parte di prodotti chimici, povertà nei paesi poveri, veicoli su gomma, meno emissioni di gas serra, obbiettivi di sviluppo del millennio sono diminuzione, obbiettivi di sviluppo del millennio sono più sanita, cambiamenti climatici che subiscono le donne