Warning:
JavaScript is turned OFF. None of the links on this page will work until it is reactivated.
If you need help turning JavaScript On, click here.
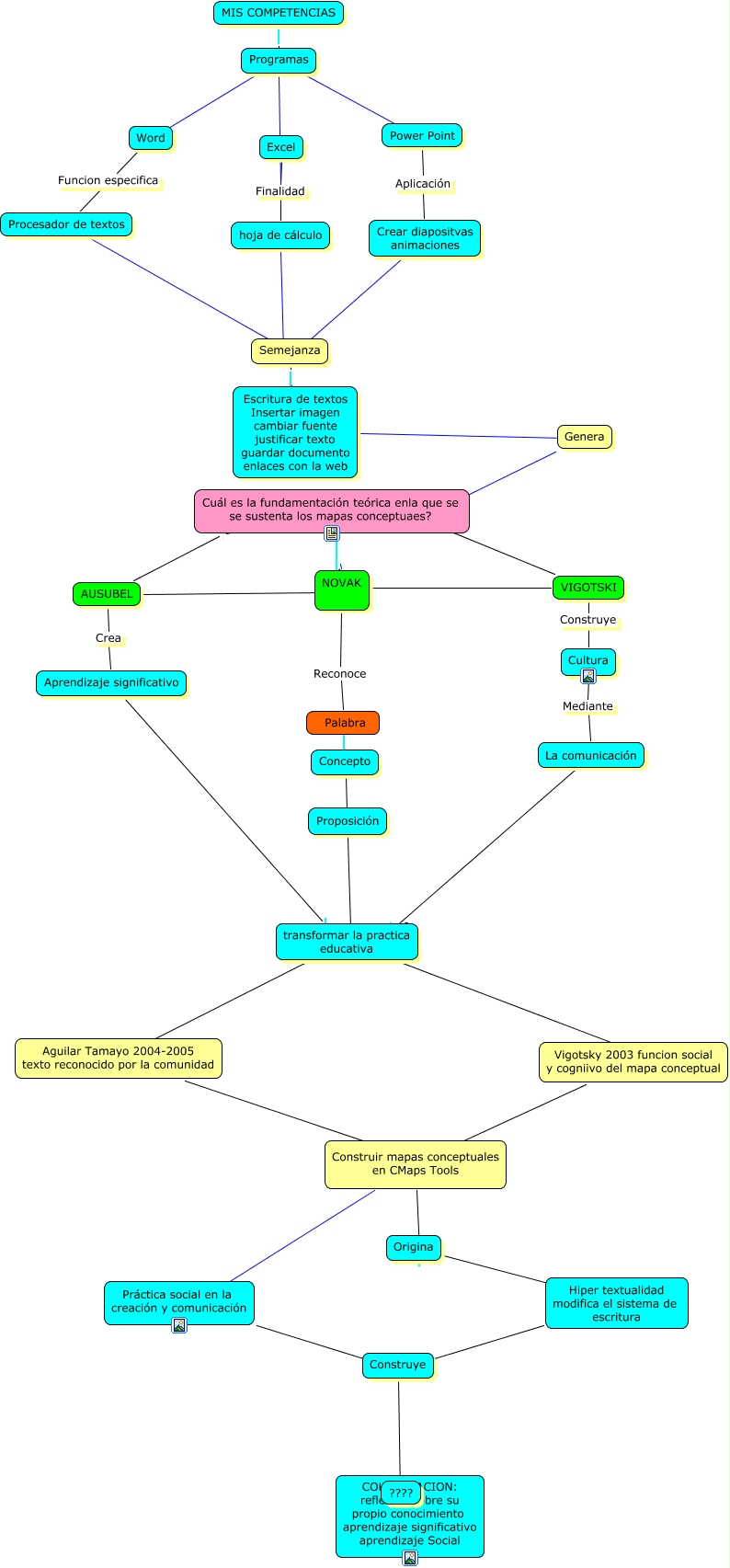
Este Cmap, tiene información relacionada con: mapa conceptual de informática, Cuál es la fundamentación teórica enla que se se sustenta los mapas conceptuaes? NOVAK, Construye ????, Cuál es la fundamentación teórica enla que se se sustenta los mapas conceptuaes? NOVAK, Crear diapositvas animaciones ???? Semejanza, Programas ???? Word, Semejanza Escritura de textos Insertar imagen cambiar fuente justificar texto guardar documento enlaces con la web, Genera ???? Cuál es la fundamentación teórica enla que se se sustenta los mapas conceptuaes?, Procesador de textos ???? Semejanza, Hiper textualidad modifica el sistema de escritura Construye, Cuál es la fundamentación teórica enla que se se sustenta los mapas conceptuaes? VIGOTSKI, Programas Finalidad hoja de cálculo, Aprendizaje significativo transformar la practica educativa, La comunicación transformar la practica educativa, NOVAK Reconoce Palabra, Vigotsky 2003 funcion social y cogniivo del mapa conceptual Construir mapas conceptuales en CMaps Tools, Concepto Proposición, Aguilar Tamayo 2004-2005 texto reconocido por la comunidad Construir mapas conceptuales en CMaps Tools, Origina Hiper textualidad modifica el sistema de escritura, hoja de cálculo ???? Semejanza, Proposición transformar la practica educativa