Warning:
JavaScript is turned OFF. None of the links on this page will work until it is reactivated.
If you need help turning JavaScript On, click here.
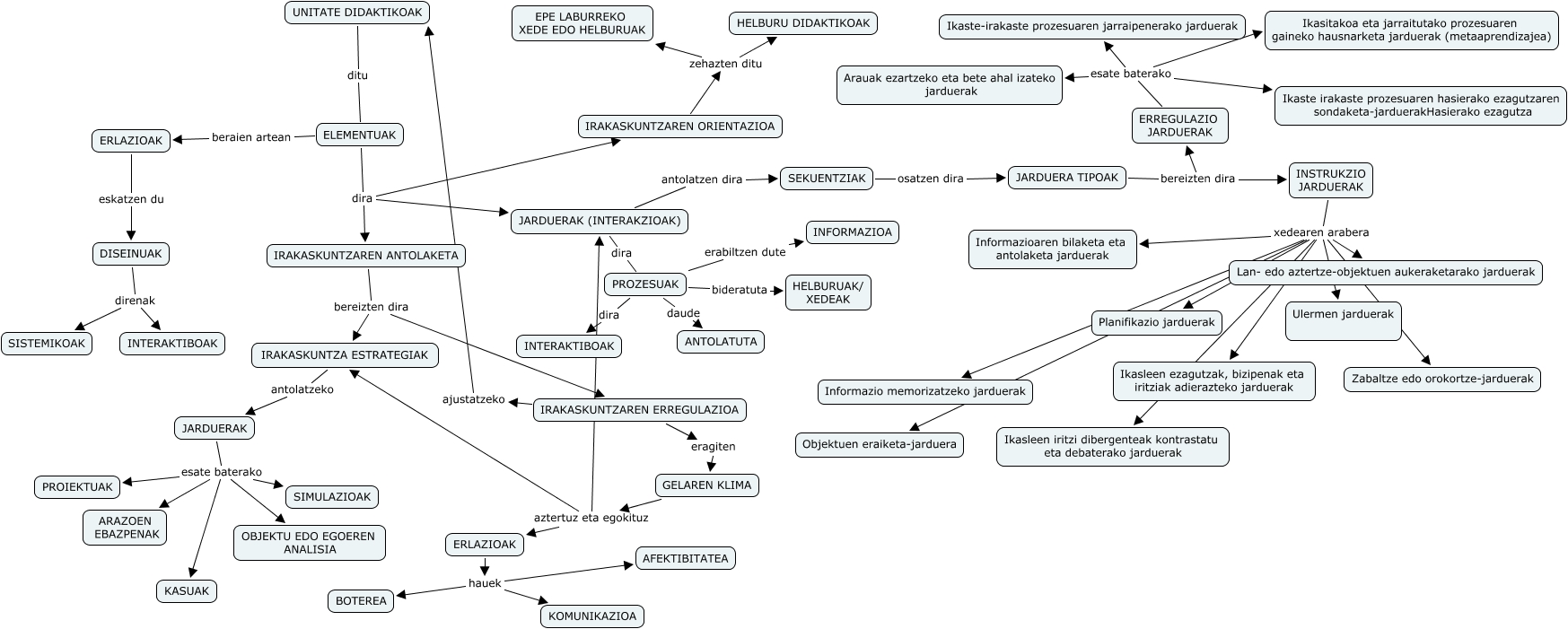
Este Cmap, tiene información relacionada con: Unitate Didaktikoak, IRAKASKUNTZAREN ORIENTAZIOA zehazten ditu EPE LABURREKO XEDE EDO HELBURUAK, DISEINUAK direnak SISTEMIKOAK, INSTRUKZIO JARDUERAK xedearen arabera Planifikazio jarduerak, JARDUERAK (INTERAKZIOAK) antolatzen dira SEKUENTZIAK, IRAKASKUNTZAREN ORIENTAZIOA zehazten ditu HELBURU DIDAKTIKOAK, INSTRUKZIO JARDUERAK xedearen arabera Ikasleen iritzi dibergenteak kontrastatu eta debaterako jarduerak, ERLAZIOAK hauek KOMUNIKAZIOA, INSTRUKZIO JARDUERAK xedearen arabera Objektuen eraiketa-jarduera, ERREGULAZIO JARDUERAK esate baterako Ikaste-irakaste prozesuaren jarraipenerako jarduerak, GELAREN KLIMA aztertuz eta egokituz JARDUERAK (INTERAKZIOAK), ERREGULAZIO JARDUERAK esate baterako Arauak ezartzeko eta bete ahal izateko jarduerak, JARDUERAK esate baterako PROIEKTUAK, ERLAZIOAK eskatzen du DISEINUAK, JARDUERAK esate baterako ARAZOEN EBAZPENAK, IRAKASKUNTZAREN ERREGULAZIOA ajustatzeko UNITATE DIDAKTIKOAK, JARDUERAK esate baterako KASUAK, IRAKASKUNTZAREN ANTOLAKETA bereizten dira IRAKASKUNTZAREN ERREGULAZIOA, PROZESUAK daude ANTOLATUTA, INSTRUKZIO JARDUERAK xedearen arabera Zabaltze edo orokortze-jarduerak, JARDUERA TIPOAK bereizten dira INSTRUKZIO JARDUERAK