Warning:
JavaScript is turned OFF. None of the links on this page will work until it is reactivated.
If you need help turning JavaScript On, click here.
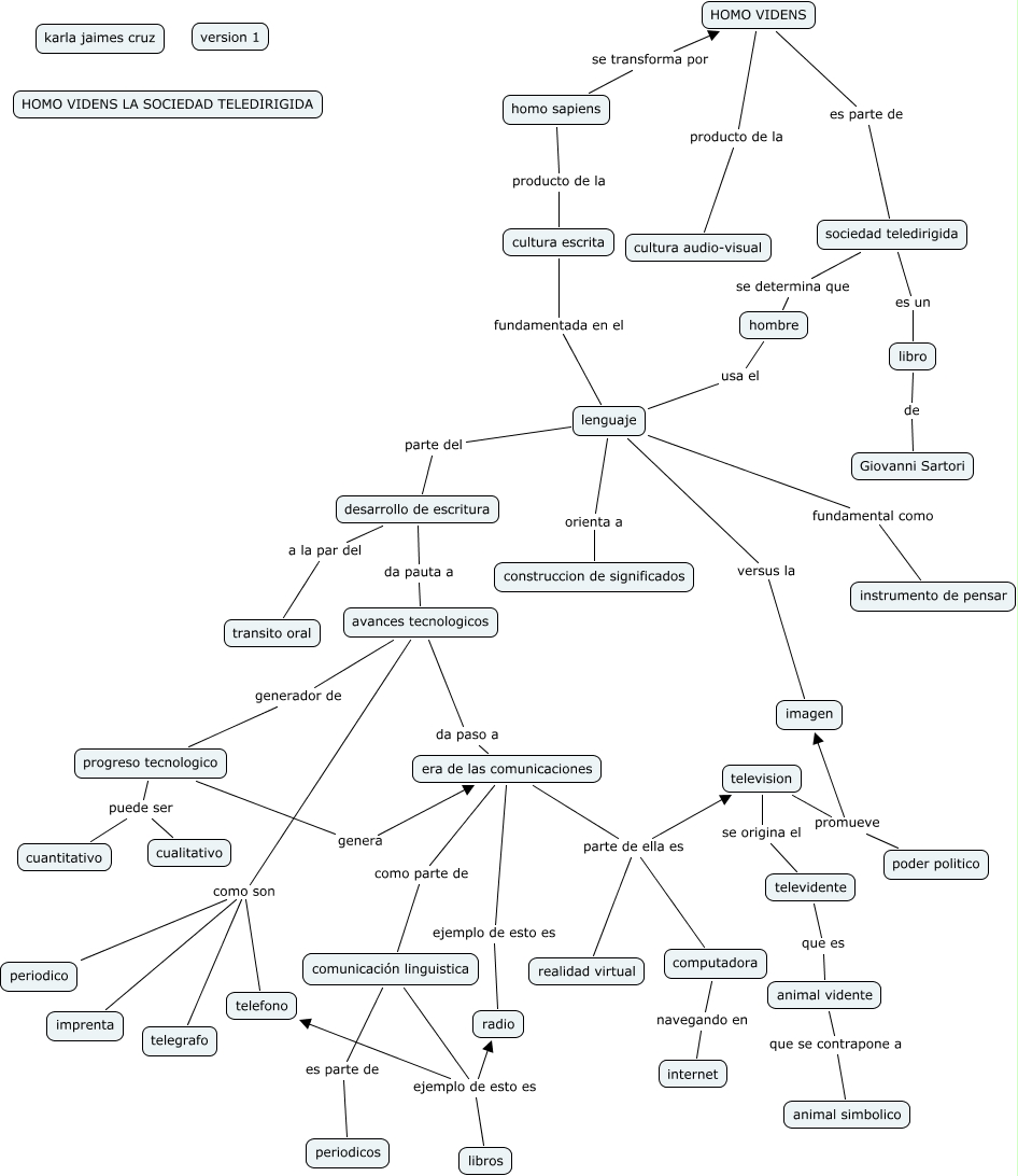
Este Cmap, tiene información relacionada con: HOMO VIDENS, SOCIEDAD TELEDIRIGIDA, HOMO VIDENS es parte de sociedad teledirigida, avances tecnologicos generador de progreso tecnologico, televidente que es animal vidente, avances tecnologicos como son telegrafo, television promueve poder politico, progreso tecnologico puede ser cualitativo, sociedad teledirigida se determina que hombre, comunicación linguistica es parte de periodicos, desarrollo de escritura a la par del transito oral, HOMO VIDENS producto de la cultura audio-visual, homo sapiens producto de la cultura escrita, avances tecnologicos como son imprenta, era de las comunicaciones parte de ella es realidad virtual, hombre usa el lenguaje, era de las comunicaciones como parte de comunicación linguistica, progreso tecnologico genera era de las comunicaciones, television promueve imagen, libro de Giovanni Sartori, animal vidente que se contrapone a animal simbolico, cultura escrita fundamentada en el lenguaje