Warning:
JavaScript is turned OFF. None of the links on this page will work until it is reactivated.
If you need help turning JavaScript On, click here.
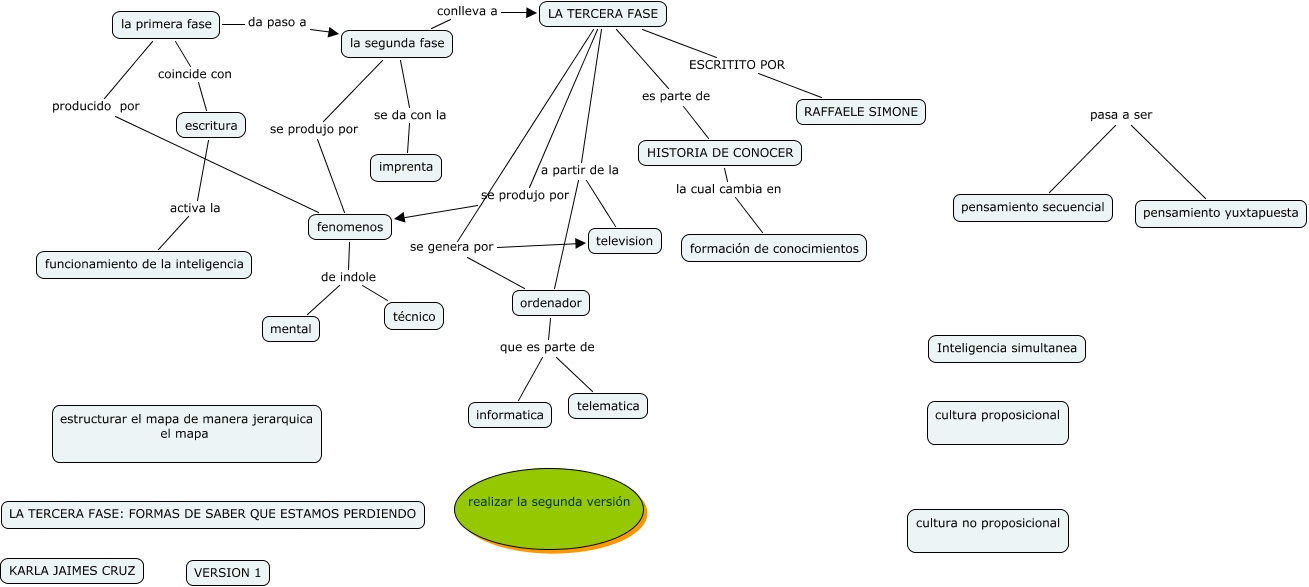
Este Cmap, tiene información relacionada con: LA TERCERA FASE, la segunda fase se produjo por fenomenos, la primera fase coincide con escritura, LA TERCERA FASE se produjo por fenomenos, pensamiento secuencial pasa a ser pensamiento yuxtapuesta, LA TERCERA FASE se genera por television, LA TERCERA FASE a partir de la ordenador, la primera fase producido por fenomenos, fenomenos de indole técnico, HISTORIA DE CONOCER la cual cambia en formación de conocimientos, la segunda fase se da con la imprenta, LA TERCERA FASE ESCRITITO POR RAFFAELE SIMONE, la segunda fase conlleva a LA TERCERA FASE, LA TERCERA FASE a partir de la television, escritura activa la funcionamiento de la inteligencia, ordenador que es parte de telematica, fenomenos de indole mental, ordenador que es parte de informatica, la primera fase da paso a la segunda fase, LA TERCERA FASE se genera por ordenador, LA TERCERA FASE es parte de HISTORIA DE CONOCER