WARNING:
JavaScript is turned OFF. None of the links on this concept map will
work until it is reactivated.
If you need help turning JavaScript On, click here.
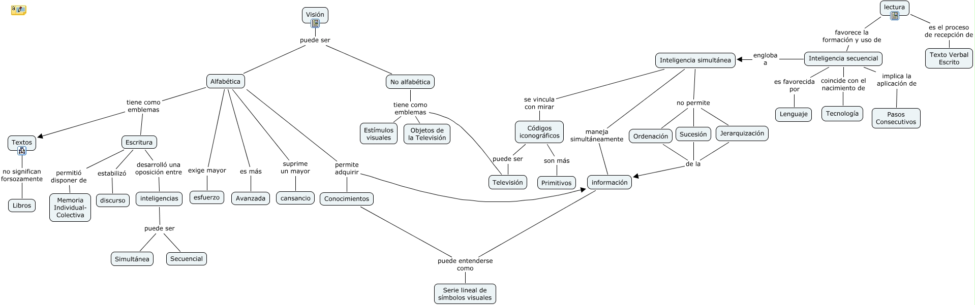
Este Cmap, tiene información relacionada con: Cultura Proposicional-No Proposicional, Alfabética permite adquirir Conocimientos, Inteligencia simultánea se vincula con mirar Códigos iconográficos, Alfabética tiene como emblemas Escritura, Inteligencia secuencial engloba a Inteligencia simultánea, Visión puede ser Alfabética, No alfabética tiene como emblemas Televisión, Visión puede ser No alfabética, Escritura estabilizó discurso, Inteligencia simultánea no permite Ordenación, Inteligencia secuencial implica la aplicación de Pasos Consecutivos, lectura es el proceso de recepción de Texto Verbal Escrito, Inteligencia simultánea no permite Sucesión, Alfabética exige mayor esfuerzo, Sucesión de la información, Jerarquización de la información, Alfabética tiene como emblemas Textos, lectura favorece la formación y uso de Inteligencia secuencial, Alfabética es más Avanzada, inteligencias puede ser Simultánea, No alfabética tiene como emblemas Estímulos visuales