Warning:
JavaScript is turned OFF. None of the links on this page will work until it is reactivated.
If you need help turning JavaScript On, click here.
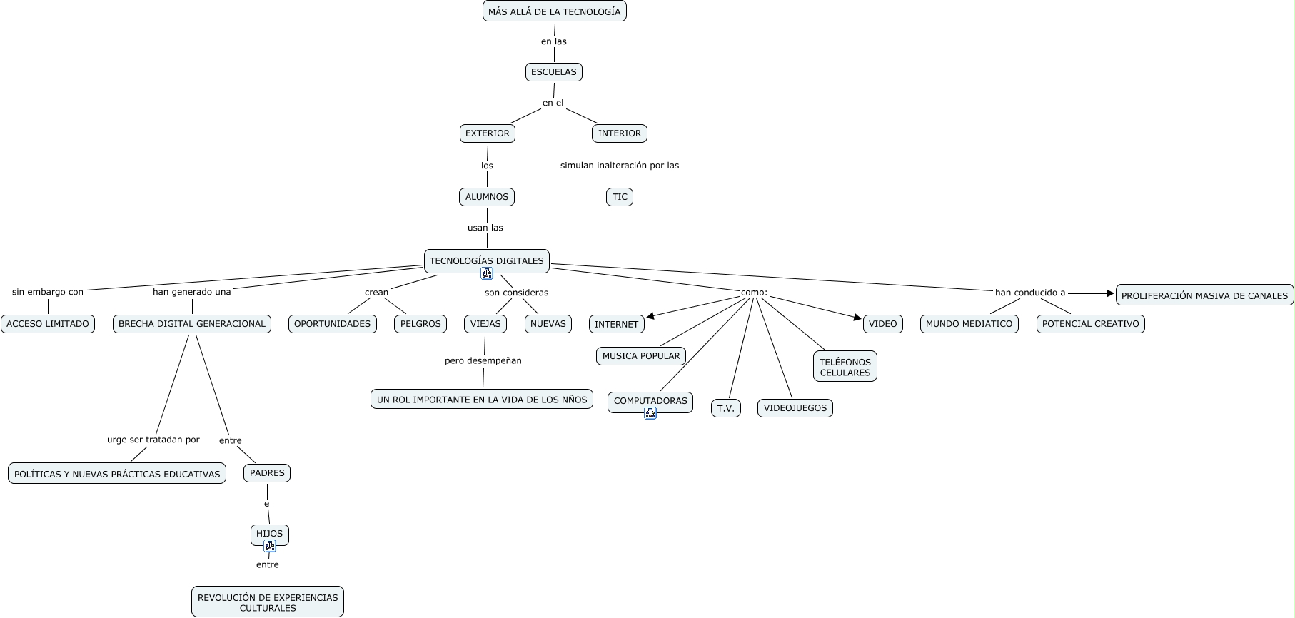
Este Cmap, tiene información relacionada con: MAS ALLÁ DE LA TECNOLOGIA, TECNOLOGÍAS DIGITALES han conducido a MUNDO MEDIATICO, BRECHA DIGITAL GENERACIONAL entre PADRES, ESCUELAS en el INTERIOR, INTERIOR simulan inalteración por las TIC, TECNOLOGÍAS DIGITALES sin embargo con ACCESO LIMITADO, TECNOLOGÍAS DIGITALES como: TELÉFONOS CELULARES, TECNOLOGÍAS DIGITALES crean PELGROS, TECNOLOGÍAS DIGITALES son consideras NUEVAS, TECNOLOGÍAS DIGITALES como: VIDEOJUEGOS, BRECHA DIGITAL GENERACIONAL urge ser tratadan por POLÍTICAS Y NUEVAS PRÁCTICAS EDUCATIVAS, VIEJAS pero desempeñan UN ROL IMPORTANTE EN LA VIDA DE LOS NÑOS, TECNOLOGÍAS DIGITALES han generado una BRECHA DIGITAL GENERACIONAL, TECNOLOGÍAS DIGITALES crean OPORTUNIDADES, MÁS ALLÁ DE LA TECNOLOGÍA en las ESCUELAS, ALUMNOS usan las TECNOLOGÍAS DIGITALES, TECNOLOGÍAS DIGITALES como: MUSICA POPULAR, ESCUELAS en el EXTERIOR, TECNOLOGÍAS DIGITALES como: COMPUTADORAS, TECNOLOGÍAS DIGITALES han conducido a POTENCIAL CREATIVO, TECNOLOGÍAS DIGITALES como: T.V.