Warning:
JavaScript is turned OFF. None of the links on this page will work until it is reactivated.
If you need help turning JavaScript On, click here.
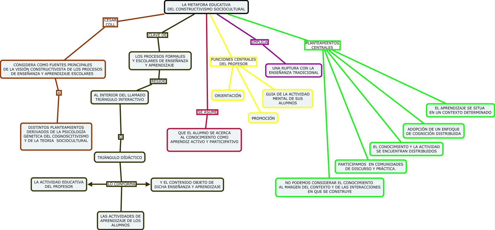
Este Cmap, tiene información relacionada con: LA METAFORA EDUCATIVA, LA METAFORA EDUCATIVA DEL CONSTRUCTIVISMO SOCIOCULTURAL PLANTEAMIENTOS CENTRALES PARTICIPAMOS EN COMUNIDADES DE DISCURSO Y PRÁCTICA., LA METAFORA EDUCATIVA DEL CONSTRUCTIVISMO SOCIOCULTURAL IMPLICA UNA RUPTURA CON LA ENSEÑANZA TRADICIONAL, CONSIDERA COMO FUENTES PRINCIPALES DE LA VISIÓN CONSTRUCTIVISTA DE LOS PROCESOS DE ENSEÑANZA Y APRENDIZAJE ESCOLARES A DISTINTOS PLANTEAMIENTOS DERIVADOS DE LA PSICOLOGÍA GENETICA DEL COGNOSCITIVISMO Y DE LA TEORIA SOCIOCULTURAL, LA METAFORA EDUCATIVA DEL CONSTRUCTIVISMO SOCIOCULTURAL PLANTEAMIENTOS CENTRALES ADOPCIÓN DE UN ENFOQUE DE COGNICIÓN DISTRIBUIDA, LOS PROCESOS FORMALES Y ESCOLARES DE ENSEÑANZA Y APRENDIZAJE RESIDE AL INTERIOR DEL LLAMADO TRIÁNGULO INTERACTIVO, TRIÁNGULO DÍDÁCTICO LO CONFORMA LAS ACTIVIDADES DE APRENDIZAJE DE LOS ALUMNOS, LA METAFORA EDUCATIVA DEL CONSTRUCTIVISMO SOCIOCULTURAL CESAR COLL CONSIDERA COMO FUENTES PRINCIPALES DE LA VISIÓN CONSTRUCTIVISTA DE LOS PROCESOS DE ENSEÑANZA Y APRENDIZAJE ESCOLARES, LA METAFORA EDUCATIVA DEL CONSTRUCTIVISMO SOCIOCULTURAL PLANTEAMIENTOS CENTRALES NO PODEMOS CONSIDERAR EL CONOCIMIENTO AL MARGEN DEL CONTEXTO Y DE LAS INTERACCIONES EN QUE SE CONSTRUYE, LA METAFORA EDUCATIVA DEL CONSTRUCTIVISMO SOCIOCULTURAL PLANTEAMIENTOS CENTRALES EL CONOCIMIENTO Y LA ACTIVIDAD SE ENCUENTRAN DISTRIBUIDOS, LA METAFORA EDUCATIVA DEL CONSTRUCTIVISMO SOCIOCULTURAL SE ASUME QUE EL ALUMNO SE ACERCA AL CONOCIMIENTO COMO APRENDIZ ACTIVO Y PARTICIPATIVO, TRIÁNGULO DÍDÁCTICO LO CONFORMA LA ACTIVIDAD EDUCATIVA DEL PROFESOR, LA METAFORA EDUCATIVA DEL CONSTRUCTIVISMO SOCIOCULTURAL FUNCIONES CENTRALES DEL PROFESOR ORIENTACIÓN, AL INTERIOR DEL LLAMADO TRIÁNGULO INTERACTIVO O TRIÁNGULO DÍDÁCTICO, LA METAFORA EDUCATIVA DEL CONSTRUCTIVISMO SOCIOCULTURAL FUNCIONES CENTRALES DEL PROFESOR GUIA DE LA ACTIVIDAD MENTAL DE SUS ALUMNOS, LA METAFORA EDUCATIVA DEL CONSTRUCTIVISMO SOCIOCULTURAL FUNCIONES CENTRALES DEL PROFESOR PROMOCIÓN, LA METAFORA EDUCATIVA DEL CONSTRUCTIVISMO SOCIOCULTURAL CLAVE DE LOS PROCESOS FORMALES Y ESCOLARES DE ENSEÑANZA Y APRENDIZAJE, LA METAFORA EDUCATIVA DEL CONSTRUCTIVISMO SOCIOCULTURAL PLANTEAMIENTOS CENTRALES EL APRENDIZAJE SE SITUA EN UN CONTEXTO DETERMINADO, TRIÁNGULO DÍDÁCTICO LO CONFORMA Y EL CONTENIDO OBJETO DE DICHA ENSEÑANZA Y APRENDIZAJE