Warning:
JavaScript is turned OFF. None of the links on this page will work until it is reactivated.
If you need help turning JavaScript On, click here.
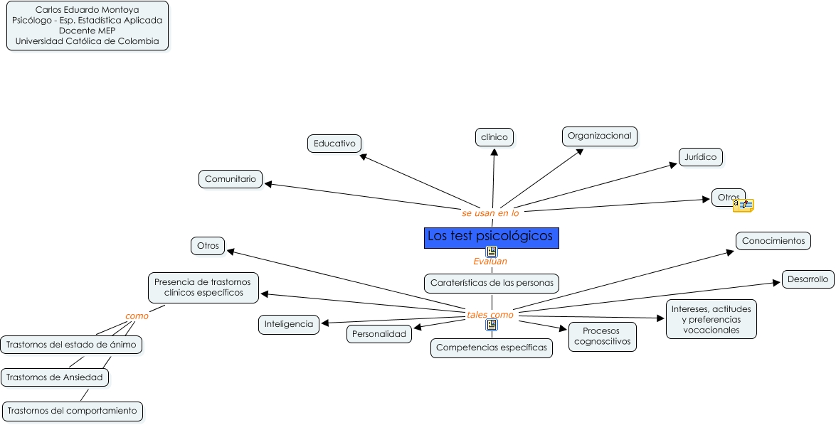
Este Cmap, tiene información relacionada con: Test psicológicos, Caraterísticas de las personas tales como Competencias específicas, Caraterísticas de las personas tales como Presencia de trastornos clínicos específicos, Los test psicológicos Evalúan Caraterísticas de las personas, Los test psicológicos se usan en lo Jurídico, Caraterísticas de las personas tales como Intereses, actitudes y preferencias vocacionales, Los test psicológicos se usan en lo Organizacional, Caraterísticas de las personas tales como Inteligencia, Caraterísticas de las personas tales como Otros, Presencia de trastornos clínicos específicos como Trastornos del estado de ánimo, Los test psicológicos se usan en lo clínico, Presencia de trastornos clínicos específicos como Trastornos de Ansiedad, Caraterísticas de las personas tales como Procesos cognoscitivos, Los test psicológicos se usan en lo Comunitario, Los test psicológicos se usan en lo Educativo, Caraterísticas de las personas tales como Conocimientos, Caraterísticas de las personas tales como Desarrollo, Caraterísticas de las personas tales como Personalidad, Los test psicológicos se usan en lo Otros, Presencia de trastornos clínicos específicos como Trastornos del comportamiento