Warning:
JavaScript is turned OFF. None of the links on this page will work until it is reactivated.
If you need help turning JavaScript On, click here.
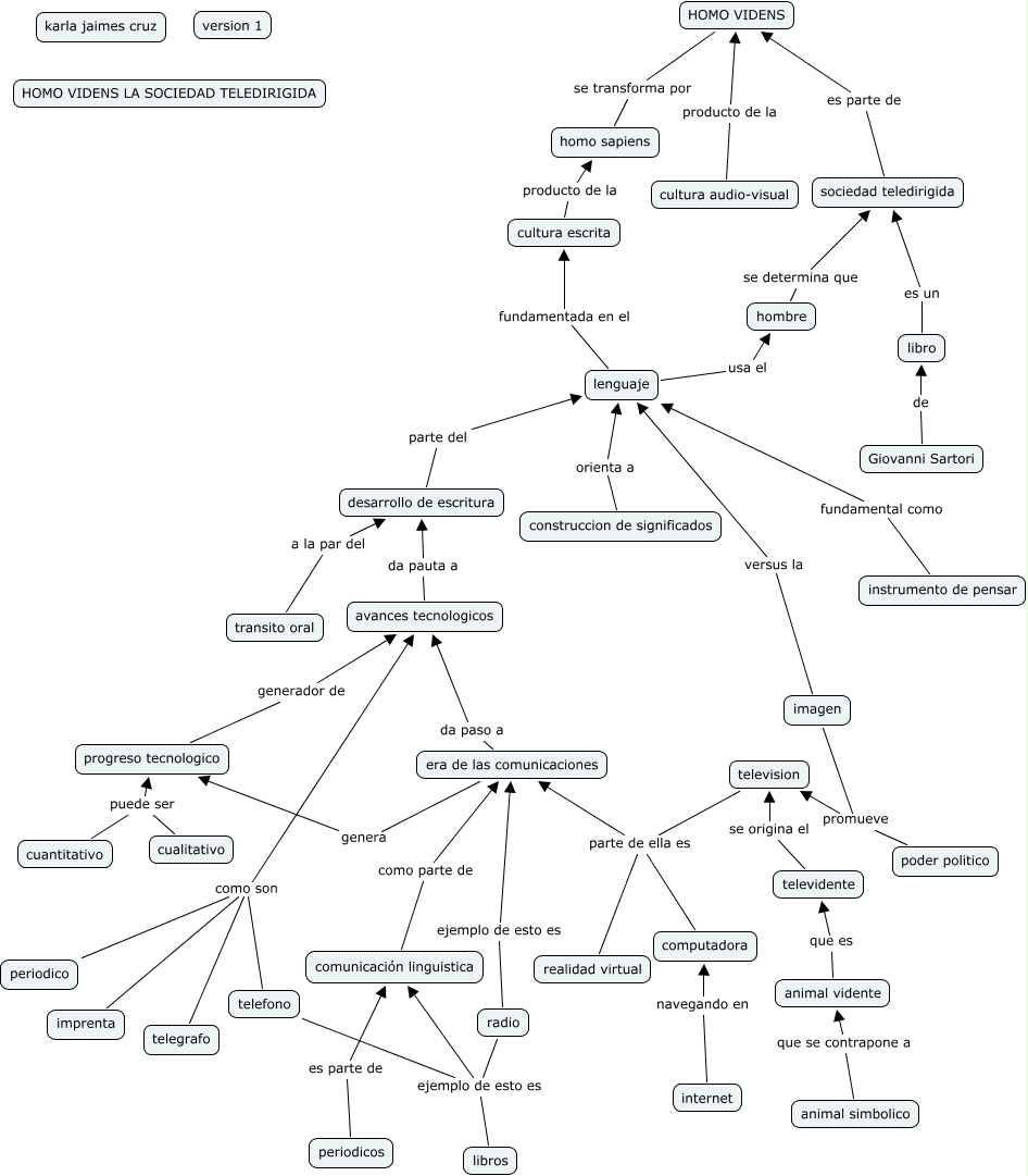
Este Cmap, tiene información relacionada con: HOMO VIDENS, SOCIEDAD TELEDIRIGIDA, televidente se origina el television, libro es un sociedad teledirigida, cultura audio-visual producto de la HOMO VIDENS, imprenta como son avances tecnologicos, poder politico promueve television, lenguaje fundamentada en el cultura escrita, Giovanni Sartori de libro, construccion de significados orienta a lenguaje, instrumento de pensar fundamental como lenguaje, imagen promueve television, desarrollo de escritura parte del lenguaje, animal vidente que es televidente, animal simbolico que se contrapone a animal vidente, sociedad teledirigida es parte de HOMO VIDENS, computadora parte de ella es era de las comunicaciones, telefono ejemplo de esto es comunicación linguistica, hombre se determina que sociedad teledirigida, lenguaje usa el hombre, libros ejemplo de esto es comunicación linguistica, comunicación linguistica como parte de era de las comunicaciones