Warning:
JavaScript is turned OFF. None of the links on this page will work until it is reactivated.
If you need help turning JavaScript On, click here.
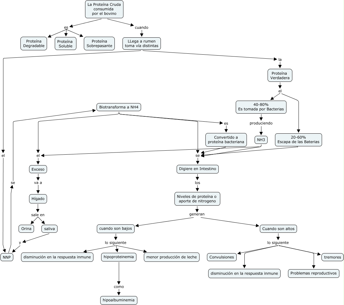
Este mapa conceptual tiene información relacionada a: Metabolismo de proteínas, Exceso va a Hígado, Convertido a proteína bacteriana se Digiere en Intestino, La Proteína Cruda consumida por el bovino cuando LLega a rumen toma vía distintas, LLega a rumen toma vía distintas la Proteína Verdadera, Biotransforma a NH4 el Exceso, Hígado sale en saliva, Biotransforma a NH4 es Convertido a proteína bacteriana, Hígado sale en Orina, 40-80% Es tomada por Bacterias produciendo NH3, Niveles de proteína o aporte de nitrogeno generan cuando son bajos