Warning:
JavaScript is turned OFF. None of the links on this page will work until it is reactivated.
If you need help turning JavaScript On, click here.
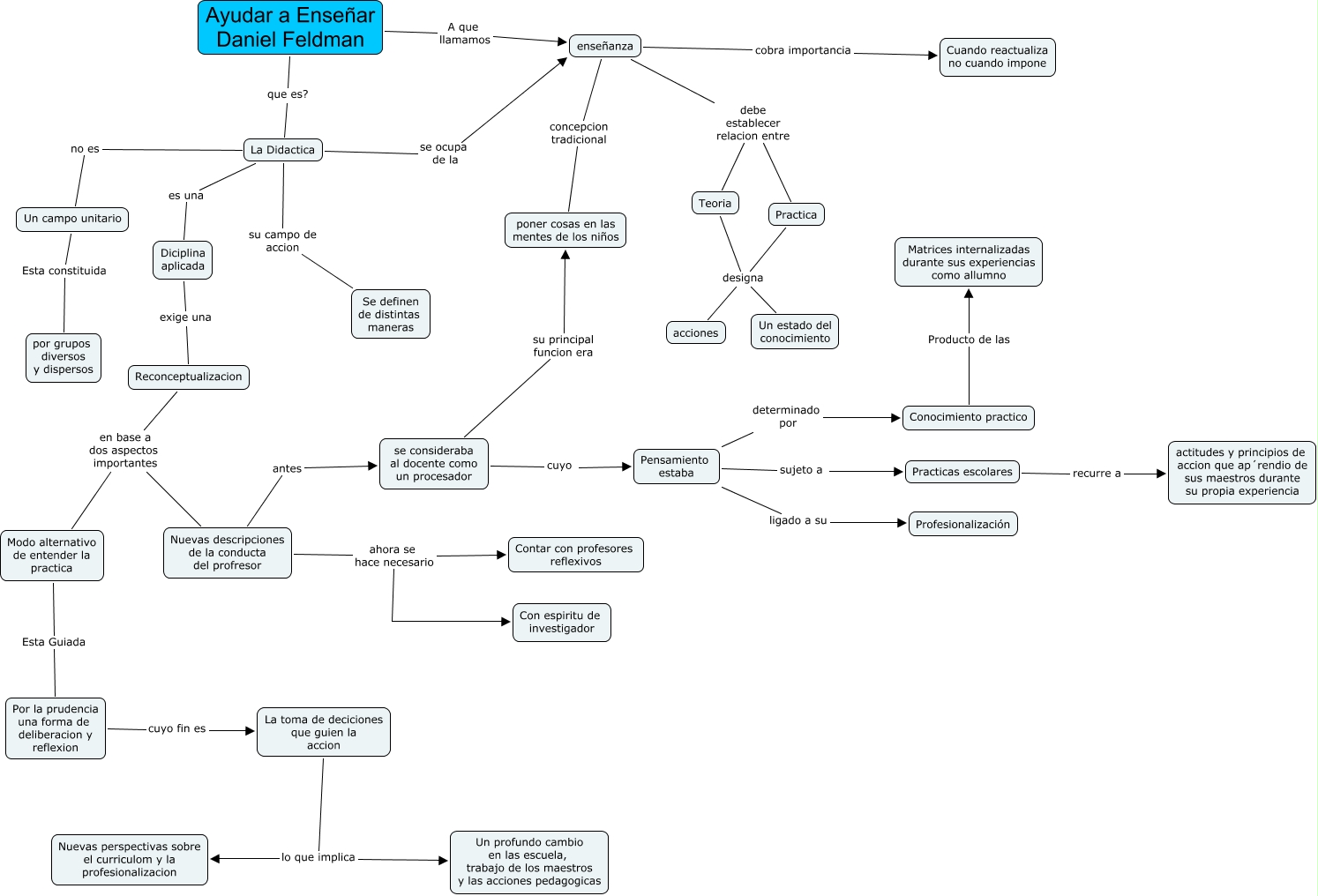
Este Cmap, tiene información relacionada con: Daniel feldman Ayuda a Enseñar, Nuevas descripciones de la conducta del profresor ahora se hace necesario Contar con profesores reflexivos, Pensamiento estaba ligado a su Profesionalización, Nuevas descripciones de la conducta del profresor antes se consideraba al docente como un procesador, enseñanza cobra importancia Cuando reactualiza no cuando impone, Un campo unitario Esta constituida por grupos diversos y dispersos, se consideraba al docente como un procesador cuyo Pensamiento estaba, Modo alternativo de entender la practica Esta Guiada Por la prudencia una forma de deliberacion y reflexion, La Didactica se ocupa de la enseñanza, enseñanza debe establecer relacion entre Teoria, Practica designa acciones, Pensamiento estaba determinado por Conocimiento practico, Por la prudencia una forma de deliberacion y reflexion cuyo fin es La toma de deciciones que guien la accion, La toma de deciciones que guien la accion lo que implica Nuevas perspectivas sobre el curriculom y la profesionalizacion, Teoria designa acciones, La Didactica no es Un campo unitario, enseñanza concepcion tradicional poner cosas en las mentes de los niños, Teoria designa Un estado del conocimiento, Diciplina aplicada exige una Reconceptualizacion, Practicas escolares recurre a actitudes y principios de accion que ap´rendio de sus maestros durante su propia experiencia, Pensamiento estaba sujeto a Practicas escolares