Warning:
JavaScript is turned OFF. None of the links on this page will work until it is reactivated.
If you need help turning JavaScript On, click here.
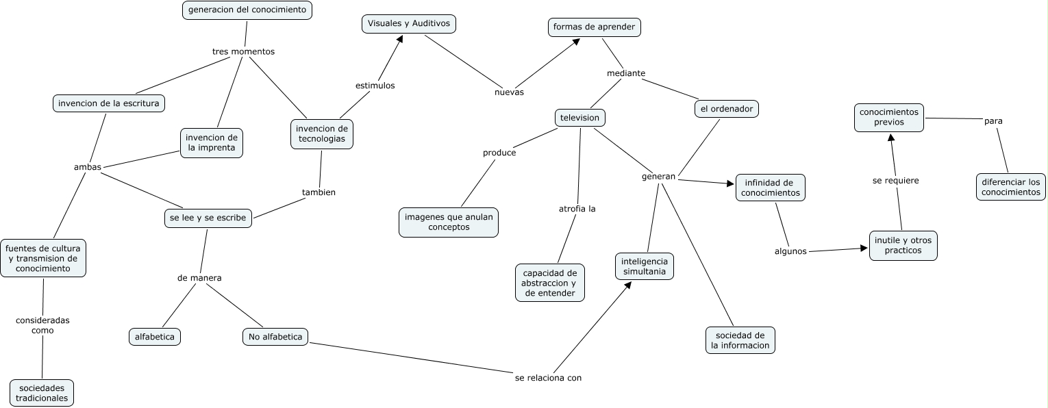
Este Cmap, tiene información relacionada con: simone trecera face, generacion del conocimiento tres momentos invencion de la escritura, invencion de la imprenta ambas se lee y se escribe, se lee y se escribe de manera No alfabetica, el ordenador generan inteligencia simultania, el ordenador generan infinidad de conocimientos, el ordenador generan sociedad de la informacion, infinidad de conocimientos algunos inutile y otros practicos, se lee y se escribe de manera alfabetica, No alfabetica se relaciona con inteligencia simultania, fuentes de cultura y transmision de conocimiento consideradas como sociedades tradicionales, invencion de tecnologias estimulos Visuales y Auditivos, invencion de la escritura ambas se lee y se escribe, invencion de la imprenta ambas fuentes de cultura y transmision de conocimiento, invencion de la escritura ambas fuentes de cultura y transmision de conocimiento, generacion del conocimiento tres momentos invencion de tecnologias, generacion del conocimiento tres momentos invencion de la imprenta, formas de aprender mediante el ordenador, formas de aprender mediante television, inutile y otros practicos se requiere conocimientos previos, television generan infinidad de conocimientos