Warning:
JavaScript is turned OFF. None of the links on this page will work until it is reactivated.
If you need help turning JavaScript On, click here.
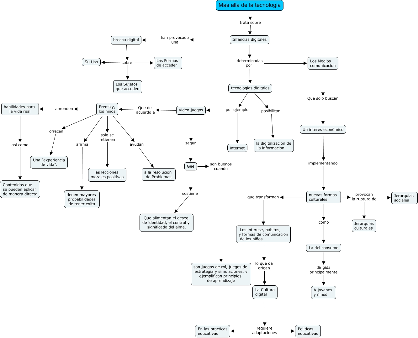
Este Cmap, tiene información relacionada con: Infancias Digitales, Infancias digitales determinadas por Los Medios comunicacion, Prensky, los niños ayudan a la resolucion de Problemas, tecnologias digitales posibilitan la digitalización de la información, La Cultura digital requiere adaptaciones Politicas educativas, Prensky, los niños aprenden habilidades para la vida real, Mas alla de la tecnologia trata sobre Infancias digitales, tecnologias digitales por ejemplo internet, Video juegos Que de acuerdo a Prensky, los niños, habilidades para la vida real asi como Contenidos que se pueden aplicar de manera directa, nuevas formas culturales como La del consumo, Los Medios comunicacion Que solo buscan Un interés económico, brecha digital sobre Su Uso, tecnologias digitales por ejemplo Video juegos, Prensky, los niños solo se retienen las lecciones morales positivas, Infancias digitales han provocado una brecha digital, La Cultura digital requiere adaptaciones En las practicas educativas, brecha digital sobre Los Sujetos que acceden, nuevas formas culturales provocan la ruptura de Jerarquias sociales, Prensky, los niños afirma tienen mayores probabilidades de tener exito, Prensky, los niños ofrecen Una “experiencia de vida”.