Warning:
JavaScript is turned OFF. None of the links on this page will work until it is reactivated.
If you need help turning JavaScript On, click here.
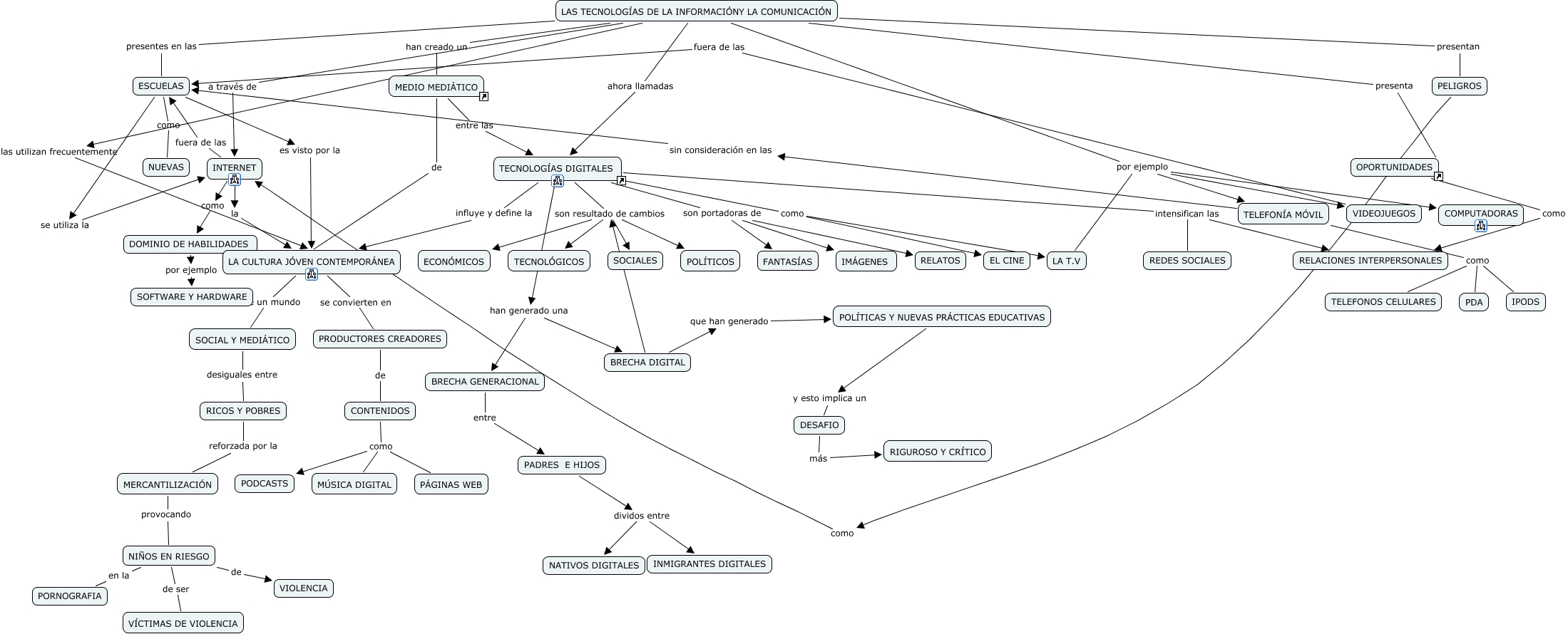
Este Cmap, tiene información relacionada con: BUCKINGHAM 2, TECNOLOGÍAS DIGITALES intensifican las REDES SOCIALES, TECNOLOGÍAS DIGITALES han generado una BRECHA DIGITAL, PRODUCTORES CREADORES de CONTENIDOS, SOCIAL Y MEDIÁTICO desiguales entre RICOS Y POBRES, TELEFONÍA MÓVIL como TELEFONOS CELULARES, CONTENIDOS como MÚSICA DIGITAL, TELEFONÍA MÓVIL como IPODS, OPORTUNIDADES como RELACIONES INTERPERSONALES, INTERNET como DOMINIO DE HABILIDADES, NIÑOS EN RIESGO de ser VÍCTIMAS DE VIOLENCIA, TECNOLOGÍAS DIGITALES son portadoras de IMÁGENES, BRECHA DIGITAL son resultado de cambios SOCIALES, RICOS Y POBRES reforzada por la MERCANTILIZACIÓN, PELIGROS como INTERNET, VIDEOJUEGOS fuera de las ESCUELAS, TECNOLOGÍAS DIGITALES son resultado de cambios SOCIALES, TELEFONÍA MÓVIL como PDA, TELEFONÍA MÓVIL sin consideración en las ESCUELAS, ESCUELAS se utiliza la INTERNET, CONTENIDOS como PÁGINAS WEB