Warning:
JavaScript is turned OFF. None of the links on this page will work until it is reactivated.
If you need help turning JavaScript On, click here.
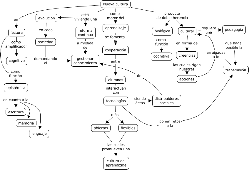
Este Cmap, tiene información relacionada con: CBB_L2_1, abiertas las cuales promueven una cultura del aprendizaje, pedagogía que haga posible la transmisión, Nueva cultura producto de doble herencia biológica, reforma continua a medida de gestionar conocimiento, transmisión arraigadas a lo cultural, Nueva cultura como motor del aprendizaje, Nueva cultura en lectura, acciones arraigadas a lo cultural, sociedad demandando el gestionar conocimiento, Nueva cultura está viviendo una evolución, alumnos interactuan con tecnologías, aprendizaje se fomenta la cooperación, Nueva cultura producto de doble herencia cultural, epistémica en cuanta a la escritura, epistémica en cuanta a la lenguaje, cultural en forma de creencias, tecnologías más abiertas, cooperación entre alumnos, tecnologías ponen retos a la transmisión, lectura como amplificador cognitivo