Warning:
JavaScript is turned OFF. None of the links on this page will work until it is reactivated.
If you need help turning JavaScript On, click here.
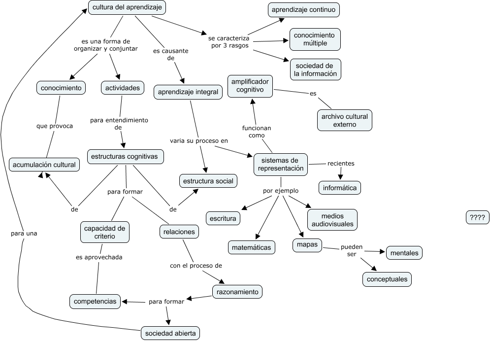
Este Cmap, tiene información relacionada con: JSR_L2_F, sistemas de representación por ejemplo escritura, capacidad de criterio es aprovechada competencias, cultura del aprendizaje es causante de aprendizaje integral, razonamiento para formar competencias, sistemas de representación funcionan como amplificador cognitivo, actividades para entendimiento de estructuras cognitivas, sistemas de representación por ejemplo mapas, cultura del aprendizaje se caracteriza por 3 rasgos sociedad de la información, estructuras cognitivas de acumulación cultural, relaciones con el proceso de razonamiento, sistemas de representación por ejemplo medios audiovisuales, mapas pueden ser conceptuales, sistemas de representación por ejemplo matemáticas, aprendizaje integral varia su proceso en estructura social, cultura del aprendizaje se caracteriza por 3 rasgos aprendizaje continuo, cultura del aprendizaje es una forma de organizar y conjuntar actividades, estructuras cognitivas para formar relaciones, razonamiento para formar sociedad abierta, cultura del aprendizaje se caracteriza por 3 rasgos conocimiento múltiple, estructuras cognitivas para formar capacidad de criterio