Warning:
JavaScript is turned OFF. None of the links on this page will work until it is reactivated.
If you need help turning JavaScript On, click here.
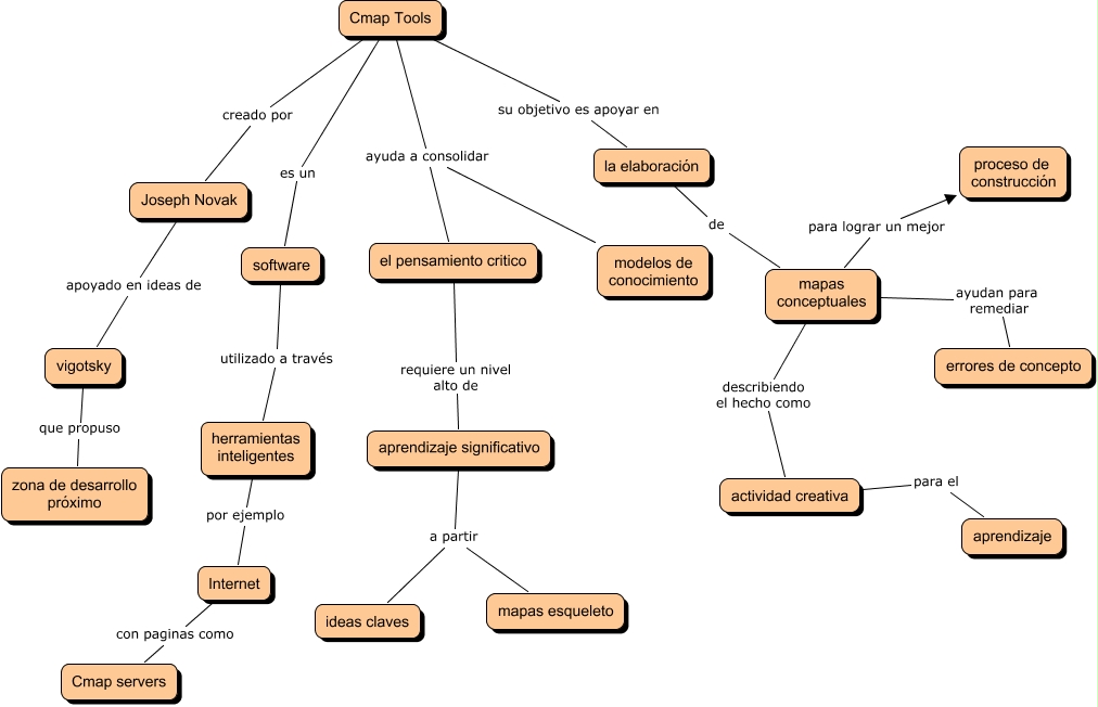
Este Cmap, tiene información relacionada con: JSR_L3_1, Cmap Tools ayuda a consolidar el pensamiento critico, Cmap Tools su objetivo es apoyar en la elaboración, Internet con paginas como Cmap servers, mapas conceptuales describiendo el hecho como actividad creativa, Cmap Tools ayuda a consolidar modelos de conocimiento, Cmap Tools creado por Joseph Novak, Cmap Tools es un software, actividad creativa para el aprendizaje, aprendizaje significativo a partir ideas claves, vigotsky que propuso zona de desarrollo próximo, herramientas inteligentes por ejemplo Internet, el pensamiento critico requiere un nivel alto de aprendizaje significativo, software utilizado a través herramientas inteligentes, mapas conceptuales para lograr un mejor proceso de construcción, la elaboración de mapas conceptuales, aprendizaje significativo a partir mapas esqueleto, Joseph Novak apoyado en ideas de vigotsky, mapas conceptuales ayudan para remediar errores de concepto