Warning:
JavaScript is turned OFF. None of the links on this page will work until it is reactivated.
If you need help turning JavaScript On, click here.
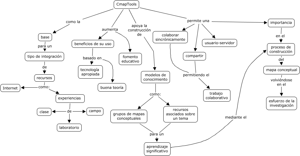
Este Cmap, tiene información relacionada con: CBB_L3_1, modelos de conocimiento como: recursos asociados sobre un tema, proceso de construcción del mapa conceptual, CmapTools permite una colaborar sincrónicamente, compartir permitiendo el trabajo colaborativo, beneficios de su uso basado en buena teoría, CmapTools permite una importancia, recursos asociados sobre un tema para un aprendizaje significativo, tipo de integración de recursos, experiencias de laboratorio, colaborar sincrónicamente permitiendo el trabajo colaborativo, CmapTools aumenta fomento educativo, base para un tipo de integración, modelos de conocimiento como: grupos de mapas conceptuales, beneficios de su uso basado en tecnología apropiada, CmapTools apoya la construcción de modelos de conocimiento, experiencias de clase, importancia en el proceso de construcción, CmapTools permite una compartir, experiencias de campo, grupos de mapas conceptuales para un aprendizaje significativo